Class 11 : Physics (In English) – Chapter 14: Waves
EXPLANATION & SUMMARY
🔷 EXPLANATION
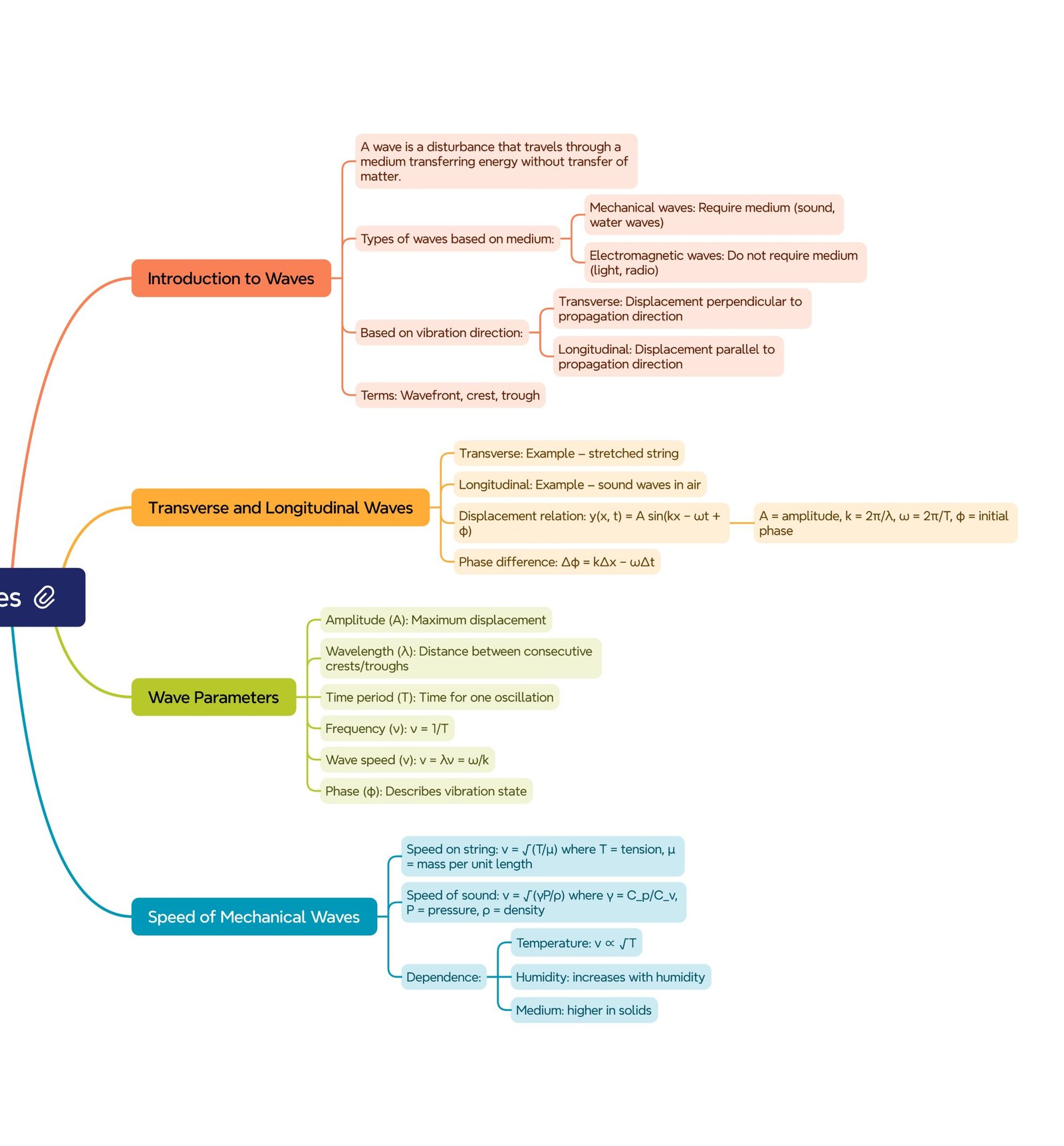
🌟 1. Introduction to Waves
🔵 Many natural phenomena — sound, ripples, or light — involve transfer of energy from one point to another through oscillations.
🟢 A wave is defined as a disturbance that travels through a medium, transferring energy and momentum without actual transfer of matter.
💡 Example: When a stone is dropped into water, circular ripples move outward but water particles only vibrate about fixed positions.
🔹 2. Types of Waves
💡 Waves can be broadly divided into three categories:
(a) Mechanical Waves
✏️ Require a material medium for their propagation.
✔️ Examples: Sound waves, water waves, seismic waves.
(b) Electromagnetic Waves

✏️ Do not require a medium; can travel through vacuum.
✔️ Examples: Light, radio, X-rays, microwaves.
(c) Matter Waves
✏️ Associated with microscopic particles like electrons.
✔️ Example: de Broglie waves in quantum mechanics.

🔹 3. Wave Motion
🟢 Wave motion is the propagation of a disturbance through a medium without any actual motion of particles along the direction of energy transfer.
💡 Each particle of the medium executes oscillations about its mean position.
✔️ Energy is transmitted through these oscillations, but mass is not transported.

🔹 4. Transverse and Longitudinal Waves
Transverse Waves:

🔵 Particles of the medium vibrate perpendicular to the direction of propagation.
➡️ Examples: Light waves, waves on a stretched string.
✔️ Crests and troughs are formed.
Longitudinal Waves:



🟢 Particles vibrate parallel to the direction of wave travel.
➡️ Examples: Sound waves in air, compressions and rarefactions in springs.
✔️ Alternate regions of high and low pressure are formed.


🔹 5. Wavelength, Frequency, and Speed
✏️ Wavelength (λ): Distance between two consecutive crests, troughs, compressions, or rarefactions.
✏️ Frequency (ν): Number of oscillations per second.
✏️ Time period (T): Time taken for one complete oscillation (T = 1/ν).
✏️ Wave speed (v): Distance travelled by wave per second.
💡 Relation: v = λν
✔️ Example: For ν = 200 Hz and λ = 1.5 m, v = 200 × 1.5 = 300 m/s.
🔹 6. Displacement Equation of a Progressive Wave
A progressive wave moving along x-axis can be written as:
y(x, t) = A sin(kx − ωt + ϕ)
where
A = Amplitude
k = Wave number = 2π/λ
ω = Angular frequency = 2πν
ϕ = Phase constant
💡 Negative sign (−ωt) shows wave moving in positive x-direction.
If wave moves in opposite direction: y = A sin(kx + ωt + ϕ).
🔹 7. Phase and Phase Difference
🟢 Phase (Φ): The argument (kx − ωt + ϕ) represents the instantaneous state of vibration.
✏️ Phase difference: ΔΦ = (2π/λ) × x
✔️ ΔΦ = 0 → same phase; ΔΦ = π → opposite phase.
🔹 8. Particle Velocity and Acceleration in a Wave
For y = A sin(kx − ωt):
➡️ Velocity: v = dy/dt = −Aω cos(kx − ωt)
➡️ Acceleration: a = dv/dt = −Aω² sin(kx − ωt) = −ω²y
💡 Velocity leads displacement by π/2, while acceleration is opposite in phase to displacement.
🔹 9. Energy Transfer in a Wave
When a wave travels, both kinetic and potential energies are carried through the medium.
✔️ Average energy per unit volume:
E = (1/2)ρA²ω²
✔️ Energy is directly proportional to amplitude².
➡️ Doubling amplitude increases energy fourfold.
🔹 10. Principle of Superposition of Waves
💡 When two or more waves pass through the same point, resultant displacement is the algebraic sum of individual displacements.
If y₁ = A₁ sin(ωt) and y₂ = A₂ sin(ωt + ϕ):
Resultant wave, y = A sin(ωt + θ)
where A = √(A₁² + A₂² + 2A₁A₂ cosϕ)
✔️ Explains interference and stationary wave formation.
🔹 11. Interference of Waves
🟢 Constructive Interference: When two waves meet in phase (ϕ = 0), amplitude increases.
🔵 Destructive Interference: When they meet in opposite phase (ϕ = π), amplitude decreases.
✔️ Interference modifies intensity distribution in the region.
🔹 12. Stationary or Standing Waves
💡 When two waves of the same frequency and amplitude move in opposite directions and superpose, a stationary wave is formed.
Equation: y = 2A sin(kx) cos(ωt)
✔️ Nodes: Points where displacement is always zero (sin kx = 0).
✔️ Antinodes: Points of maximum displacement (sin kx = ±1).
✔️ Distance between consecutive nodes (or antinodes) = λ/2.
Energy does not propagate; it remains trapped between nodes.
🔹 13. Stationary Waves in a String

For a string fixed at both ends,
Allowed wavelengths: λₙ = 2L/n
Allowed frequencies: νₙ = n(v/2L) where n = 1, 2, 3,…
✔️ n = 1 → Fundamental frequency
✔️ n = 2 → First overtone
✔️ n = 3 → Second overtone
🔹 14. Speed of Transverse Waves on a String
For a string under tension T and linear density μ,
v = √(T/μ)
💡 Example: If T = 100 N and μ = 0.01 kg/m,
v = √(100 / 0.01) = √10000 = 100 m/s.
✔️ Wave speed increases with tension and decreases with mass per unit length.
🔹 15. Sound Waves
Sound waves are longitudinal mechanical waves consisting of compressions and rarefactions.
💡 Speed of sound in a gas: v = √(γP/ρ)
where
γ = ratio of specific heats,
P = pressure,
ρ = density.
✔️ Sound travels fastest in solids, slower in liquids, slowest in gases.
✔️ v increases with temperature (v ∝ √T).
🔹 16. Beats
💡 When two waves of slightly different frequencies interfere, the resultant amplitude varies periodically with time.
Beat frequency: νᵦ = |ν₁ − ν₂|
✔️ Produces alternating loud and faint sounds (beats).
✔️ Useful for measuring small frequency differences.
🔹 17. Doppler Effect
💡 The apparent change in frequency of waves due to relative motion between source and observer is called the Doppler effect.
Formula for sound:
ν’ = ν (v ± v₀) / (v ∓ vₛ)
where
v = speed of sound,
v₀ = velocity of observer,
vₛ = velocity of source.
✔️ (+) when approaching; (−) when receding.
✔️ Applications: radar, astronomy, and speed detection.
🔹 18. Reflection and Refraction of Waves
When a wave strikes a boundary:
Reflection: The wave bounces back into the same medium.
Refraction: The wave enters another medium, changing speed and wavelength but not frequency.
💡 Both follow the law of reflection and Snell’s law for refraction.
🔹 19. Power and Intensity of Waves
✏️ Power: Rate of energy transfer by a wave.
✏️ Intensity (I): Power per unit area.
💡 Intensity is directly proportional to square of amplitude: I ∝ A²
✔️ Double amplitude → Intensity becomes four times.
🔹 20. Relations between Wave Quantities
✳️ Wave velocity: v = λν
✳️ Wave number: k = 2π/λ
✳️ Angular frequency: ω = 2πν
✳️ Phase difference: ΔΦ = (2π/λ) × Δx
✔️ These relations connect all measurable properties of a wave — speed, wavelength, and frequency.




🟢 SUMMARY (~300 words)
A wave is a disturbance that transfers energy through a medium or space without transport of matter. Mechanical waves need a medium, while electromagnetic waves do not.
Waves are transverse when particles oscillate perpendicular to direction of propagation, and longitudinal when particles oscillate parallel. The main parameters are amplitude (A), wavelength (λ), frequency (ν), and speed (v = λν).
A progressive wave is represented by y = A sin(kx − ωt). Energy in a wave is proportional to A². The principle of superposition states that the resultant displacement is the algebraic sum of individual displacements. Interference occurs when waves overlap — leading to constructive or destructive interference.
Two identical waves moving oppositely form stationary waves, given by y = 2A sin(kx) cos(ωt), producing nodes and antinodes. For a string of length L, allowed frequencies are νₙ = n(v/2L). The speed of a transverse wave is v = √(T/μ), and that of sound is v = √(γP/ρ).
The Doppler effect describes the change in observed frequency due to relative motion of source and observer. When two waves of nearby frequencies combine, beats of frequency νᵦ = |ν₁ − ν₂| are produced.
Energy, intensity, reflection, and refraction together explain how waves carry energy and form the foundation for acoustics, optics, and communication technology.
🔻 QUICK RECAP (6 Key Points)
1️⃣ Wave equation: y = A sin(kx − ωt)
2️⃣ Wave speed: v = λν
3️⃣ Transverse wave on string: v = √(T/μ)
4️⃣ Speed of sound: v = √(γP/ρ)
5️⃣ Beat frequency: νᵦ = |ν₁ − ν₂|
6️⃣ Doppler effect: ν’ = ν (v ± v₀)/(v ∓ vₛ)
————————————————————————————————————————————————————————————————————————————
QUESTIONS FROM TEXTBOOK
🔵 Question 14.1
A string of mass 2.50 kg is under a tension of 200 N. The length of the stretched string is 20.0 m. If the transverse jerk is struck at one end of the string, how long does the disturbance take to reach the other end?
Answer
🟢 Step 1 (linear mass density): μ = m/L = 2.50 / 20.0 = 0.125 kg m⁻¹
🟡 Step 2 (wave speed on string): v = √(T/μ) = √(200 / 0.125) = √1600 = 40 m s⁻¹
🟠 Step 3 (time): t = L/v = 20.0 / 40 = 0.5 s
✔️ Final: 0.5 s
🔵 Question 14.2
A stone is dropped from a tower of height 300 m into water. When is the splash heard at the top? (Speed of sound in air = 340 m s⁻¹; g = 9.8 m s⁻²)
Answer
🟢 Step 1 (fall time): h = ½ g t₁² ⇒ t₁ = √(2h/g) = √(600/9.8) = 7.82 s
🟡 Step 2 (sound travel time): t₂ = 300 / 340 = 0.882 s
🟠 Step 3 (total time): t = t₁ + t₂ = 7.82 + 0.882 = 8.70 s
✔️ Final: 8.7 s
🔵 Question 14.3
A steel wire of length 12.0 m and mass 2.10 kg is stretched so that the speed of a transverse wave equals 343 m s⁻¹ (speed of sound in dry air at 20 °C). What tension is required?
Answer
🟢 Step 1 (μ): μ = m/L = 2.10/12.0 = 0.175 kg m⁻¹
🟡 Step 2 (tension): v = √(T/μ) ⇒ T = μ v² = 0.175 × (343)²
🟠 Step 3 (compute): T = 0.175 × 117649 = 2.06 × 10⁴ N
✔️ Final: ≈ 2.06 × 10⁴ N
🔵 Question 14.4
Use the formula v = √(γP / ρ) to explain why the speed of sound in air:
(a) is independent of pressure,
(b) increases with temperature, and
(c) increases with humidity.
Answer:
🟢 Step 1: Relation between pressure, density, and temperature
For an ideal gas,
P = (ρRT) / M
where
P = pressure, ρ = density, R = universal gas constant,
T = temperature, M = molar mass of air.
🟢 Step 2: Substitute in formula for speed of sound
v = √(γP / ρ)
v = √[γ (ρRT / M) / ρ]
v = √(γRT / M)
🟢 Step 3: Analyze dependence
(a) Independence from pressure
Pressure P cancels out completely in the expression v = √(γRT / M).
Hence, the speed of sound does not depend on pressure at all.
(b) Increase with temperature
In the formula v = √(γRT / M),
v ∝ √T
As temperature increases, √T increases, so speed of sound increases with temperature.
(c) Increase with humidity
When humidity increases, water vapour (which is lighter) replaces heavier air molecules (like N₂ and O₂).
This decreases the effective molar mass M of air.
Since v ∝ 1/√M, a smaller M means a larger v.
Therefore, speed of sound increases with humidity.
✔️ Final Answer:
(a) Independent of pressure
(b) Increases with temperature
(c) Increases with humidity
🔵 Question 14.5
A travelling wave in 1-D has form y = f(x ± vt). Is the converse true for the following?
(a) (x − vt)², (b) log[(x + vt)/x₀], (c) 1/(x + vt)
Answer
🟢 Criterion: y must depend only on (x ± vt).
🟡 Check each:
(a) Depends on (x − vt) → travelling wave.
(b) Depends on (x + vt) → travelling wave.
(c) Depends on (x + vt) → travelling wave.
✔️ Final: All three can represent travelling waves.
🔵 Question 14.6
A bat emits ultrasonic sound of frequency 1000 kHz in air. On meeting a water surface, find the wavelength of (a) reflected sound in air, (b) transmitted sound in water. (v_air = 340 m s⁻¹, v_water = 1486 m s⁻¹)
Answer
🟢 Given: f = 1000 kHz = 1.0 × 10⁶ Hz
🟡 (a) λ_reflected (air): λ₁ = v_air / f = 340 / 10⁶ = 3.4 × 10⁻⁴ m
🟠 (b) λ_transmitted (water): λ₂ = v_water / f = 1486 / 10⁶ = 1.486 × 10⁻³ m (≈ 1.49 mm)
✔️ Final: (a) 3.4 × 10⁻⁴ m, (b) 1.49 × 10⁻³ m
🔵 Question 14.7
An ultrasonic scanner operates at 4.2 MHz in a tissue where sound speed is 1.7 km s⁻¹. What is the wavelength?
Answer
🟢 Step 1 (units): v = 1.7 km s⁻¹ = 1.7 × 10³ m s⁻¹; f = 4.2 × 10⁶ Hz
🟡 Step 2 (λ): λ = v/f = (1.7 × 10³)/(4.2 × 10⁶) = 4.05 × 10⁻⁴ m
✔️ Final: 0.405 mm
🔵 Question 14.8
A transverse harmonic wave on a string is:
y(x, t) = 3.0 sin(36 t + 0.018 x + π/4), where x, y in cm and t in s.
Find: (a) type and direction, (b) amplitude & frequency, (c) wavelength & speed, (d) initial phase at origin, (e) least distance between two crests.
Answer
🟢 (a) Form sin(ωt + kx + φ) ⇒ travelling wave in −x direction.
🟡 (b) Amplitude A = 3.0 cm; ω = 36 s⁻¹ ⇒ f = ω/2π = 5.73 Hz.
🟠 (c) k = 0.018 cm⁻¹ ⇒ λ = 2π/k = 349 cm = 3.49 m;
v = ω/k = 2000 cm s⁻¹ = 20 m s⁻¹.
🔵 (d) Initial phase φ = π/4.
🟣 (e) Least crest-to-crest distance = λ = 3.49 m.
✔️ Final: Travelling wave (−x), A = 3.0 cm, f = 5.73 Hz, λ = 3.49 m, v = 20 m s⁻¹, φ = π/4, crest spacing = 3.49 m.
🔵 Question 14.9
For the wave described in Exercise 14.8, plot the displacement (y) versus time (t) graphs for x = 0, 2, and 4 cm. What are the shapes of these graphs? In which aspects does the oscillatory motion in a travelling wave differ from one point to another: amplitude, frequency, or phase?
Answer
🟢 Step 1: The wave equation is
y(x, t) = 3.0 sin(36t + 0.018x + π/4)
🟢 Step 2: Write for each position
➡️ At x = 0 → y₀ = 3.0 sin(36t + π/4)
➡️ At x = 2 cm → y₂ = 3.0 sin(36t + π/4 + 0.036)
➡️ At x = 4 cm → y₄ = 3.0 sin(36t + π/4 + 0.072)
🟡 Step 3: Observations
All graphs are sinusoidal and have the same amplitude (3.0 cm) and frequency (36/2π = 5.73 Hz).
Only the phase changes by 0.036 rad for every 2 cm.
✔️ Final Answer:
Amplitude and frequency are the same at all points; phase differs from point to point.
🔵 Question 14.10
For the travelling harmonic wave
y(x, t) = 2.0 cos[2π(10t − 0.0080x + 0.35)],
where x and y are in cm and t in s. Calculate the phase difference between oscillatory motion of two points separated by a distance of
(a) 1 m, (b) 0.5 m, (c) λ/2, (d) 3λ/4.
Answer
🟢 Step 1: Wave number (k)
From the equation, k = 2π × 0.0080 = 0.016π rad/cm.
🟢 Step 2: Wavelength
λ = 2π / k = 2π / (0.016π) = 125 cm = 1.25 m.
🟡 Step 3: Phase difference formula
Δφ = kΔx
(a) Δx = 1 m = 100 cm → Δφ = 0.016π × 100 = 1.6π rad
(b) Δx = 0.5 m = 50 cm → Δφ = 0.8π rad
(c) Δx = λ/2 → Δφ = π rad
(d) Δx = 3λ/4 → Δφ = 3π/2 rad
✔️ Final Answer:
(a) 1.6π rad, (b) 0.8π rad, (c) π rad, (d) 3π/2 rad.
🔵 Question 14.11
The transverse displacement of a string (clamped at both ends) is given by
y(x, t) = 0.06 sin[(2π/3)x] cos(120πt),
where x and y are in m and t in s.
The length of the string is 1.5 m and its mass is 3.0 × 10⁻² kg.
(a) Does the function represent a travelling or a stationary wave?
(b) Interpret the wave as a superposition of two waves travelling in opposite directions. What are the wavelength, frequency, and speed of each wave?
(c) Determine the tension in the string.
Answer
🟢 (a) Since the form is sin(kx)cos(ωt), it represents a stationary wave.
🟢 (b) Using the identity sinA cosB = ½[sin(A+B) + sin(A−B)]:
y = 0.03[sin(kx + ωt) + sin(kx − ωt)]
Each component is a travelling wave of amplitude 0.03 m.
➡️ k = 2π/3 → λ = 3 m
➡️ ω = 120π → f = ω / 2π = 60 Hz
➡️ v = fλ = 60 × 3 = 180 m/s
🟡 (c) Linear mass density μ = m/L = (3.0 × 10⁻²) / 1.5 = 2.0 × 10⁻² kg/m
T = μv² = 2.0 × 10⁻² × (180)² = 648 N
✔️ Final Answer:
(a) Stationary wave
(b) λ = 3 m, f = 60 Hz, v = 180 m/s
(c) T = 648 N
🔵 Question 14.12
(i) For the wave described in 14.11, do all points oscillate with the same (a) frequency, (b) phase, and (c) amplitude?
(ii) What is the amplitude of a point 0.375 m from one end?
Answer
(i)
🟢 Frequency: Same for all points = 60 Hz (common time factor cos120πt).
🟢 Phase: Same within one segment between nodes, opposite between adjacent segments.
🟢 Amplitude: Different; A(x) = 0.06 sin((2π/3)x).
(ii)
At x = 0.375 m → A = 0.06 sin((2π/3)×0.375)
A = 0.06 sin(π/4) = 0.06 × 0.707 = 0.0424 m.
✔️ Final Answer:
Amplitude = 0.042 m (≈ 4.2 cm).
🔵 Question 14.13
Given below are some functions of x and t representing displacement of waves. State whether each represents
(i) a travelling wave, (ii) a stationary wave, or (iii) none:
(a) y = 2 cos(3x) sin(10t)
(b) y = 2√(x − vt)
(c) y = 3 sin(5x − 0.5t) + 4 cos(5x − 0.5t)
(d) y = cosx sin t + cos2x sin2t
Answer
(a) Product of functions of x and t separately → Stationary wave
(b) Function of (x − vt) → Travelling wave
(c) Same argument (5x − 0.5t) → Travelling wave
(d) Two different modes combined → Neither pure travelling nor pure stationary
✔️ Final Answer:
(a) Stationary, (b) Travelling, (c) Travelling, (d) None
🔵 Question 14.14
A wire between two rigid supports vibrates in its fundamental mode at 45 Hz.
Mass = 3.5 × 10⁻² kg, linear mass density = 4.0 × 10⁻² kg/m.
(a) What is the speed of transverse waves on the string?
(b) What is the tension in the string?
Answer
🟢 (a) v = 2Lf = 2 × 0.875 × 45 = 78.75 m/s
🟢 (b) T = μv² = 4.0 × 10⁻² × (78.75)² = 2.48 × 10² N
✔️ Final Answer:
v = 78.8 m/s, T = 248 N
🔵 Question 14.15
A 3.0 m long tube, open at one end and movable piston at the other, resonates with a tuning fork (340 Hz) when air-column lengths are 25.5 cm and 79.3 cm. Estimate the speed of sound in air (neglect edge effects).
Answer
🟢 Step 1: For closed–open tube, successive resonances differ by λ/2.
ΔL = 79.3 − 25.5 = 53.8 cm = 0.538 m → λ = 2ΔL = 1.076 m.
🟡 Step 2: v = fλ = 340 × 1.076 = 366 m/s.
✔️ Final Answer:
Speed of sound = 3.66 × 10² m/s (≈ 366 m/s)
🔵 Question 14.16
A steel rod 100 cm long is clamped at its middle. The fundamental frequency of longitudinal vibrations of the rod are given to be 2.53 kHz. What is the speed of sound in steel?
Answer
🟢 Step 1: Given data
Length of rod, L = 100 cm = 1.0 m
Frequency of fundamental mode, f = 2.53 kHz = 2.53 × 10³ Hz
🟡 Step 2: Concept
For a rod clamped at the middle and free at both ends, the fundamental mode has two loops, i.e.,
L = λ / 2
Hence, wavelength λ = 2L = 2 × 1.0 = 2.0 m
🟠 Step 3: Use formula for wave speed
v = f × λ = 2.53 × 10³ × 2.0 = 5.06 × 10³ m/s
✔️ Final Answer:
Speed of sound in steel = 5.06 × 10³ m/s
🔵 Question 14.17
A pipe 20 cm long is closed at one end. Which harmonic mode of the pipe is resonantly excited by a 430 Hz source? Will the same source be in resonance with the pipe if both ends are open? (Speed of sound in air = 340 m/s)
Answer
🟢 Step 1: Given data
L = 20 cm = 0.20 m
v = 340 m/s
f = 430 Hz
🟡 Step 2: For a closed pipe (one end closed):
Resonant frequencies:
fₙ = n × v / 4L, where n = 1, 3, 5, … (odd harmonics only)
Substitute:
430 = n × 340 / (4 × 0.20)
430 = n × 425
Hence, n ≈ 1.01 → First harmonic (fundamental mode).
🟠 Step 3: For an open pipe (both ends open):
fₙ = n × v / 2L
430 = n × 340 / (2 × 0.20)
430 = n × 850 → n = 0.51 → not possible (not an integer).
✔️ Final Answer:
Resonance occurs at the first harmonic when closed at one end.
No resonance occurs when both ends are open.
🔵 Question 14.18
Two sitar strings A and B playing the note ‘Ga’ are slightly out of tune and produce beats of frequency 6 Hz. The tension in string A is slightly reduced and the beat frequency becomes 3 Hz. If the original frequency of A is 324 Hz, what is the frequency of B?
Answer
🟢 Step 1: Let the original frequencies be
f_A = 324 Hz
f_B = ?
Initial beat frequency = 6 Hz
So, |f_B − 324| = 6 → f_B = 318 Hz or 330 Hz
🟡 Step 2: When tension in A is reduced, f_A decreases, and beat frequency decreases to 3 Hz.
That means f_B is greater than f_A (since lowering tension reduces f_A).
Therefore, f_B = 324 + 6 = 330 Hz.
✔️ Final Answer:
Frequency of B = 330 Hz
🔵 Question 14.19
Explain why (or how):
(a) In a sound wave, a displacement node is a pressure antinode and vice versa.
(b) Bats can ascertain distances, directions, nature, and sizes of obstacles without any “eyes”.
(c) A violin note and sitar note may have the same frequency, yet we can distinguish between the two notes.
(d) Solids can support both longitudinal and transverse waves, but only longitudinal waves can propagate in gases.
(e) The shape of a pulse gets distorted during propagation in a dispersive medium.
Answer
🟢 (a) In a longitudinal sound wave, pressure variations are maximum where displacement is minimum (and vice versa). Thus, displacement node → pressure antinode, and displacement antinode → pressure node.
🟢 (b) Bats emit ultrasonic waves that reflect from obstacles. By sensing the time delay and pattern of the reflected wave (echo), they determine the distance, direction, and shape of the object.
🟢 (c) Both may have the same fundamental frequency, but the waveform (due to harmonics or overtones) differs. These differences in overtone structure give each instrument its own timbre or quality.
🟢 (d) Solids have elasticity against both shear and compressional stresses, allowing transverse and longitudinal waves. Gases resist only compression, hence can carry only longitudinal waves.
🟢 (e) In a dispersive medium, wave speed depends on frequency. Different frequency components of a pulse travel with different speeds, causing the pulse to change shape as it moves.
————————————————————————————————————————————————————————————————————————————
OTHER IMPORTANT QUESTIONS FOR EXAMS
(CBSE MODEL QUESTIONS PAPER)
ESPECIALLY MADE FROM THIS LESSON ONLY
🔷 SECTION A — Multiple Choice Questions (Q1–Q18)
Q1. Which of the following is a mechanical wave?
🔵(A) Light wave
🟢(B) Sound wave
🟠(C) Radio wave
🔴(D) X-ray
Answer: (B) Sound wave
Q2. A wave propagates along x-axis as y = A sin(kx − ωt). The wave moves
🔵(A) Along +x direction
🟢(B) Along −x direction
🟠(C) Upward
🔴(D) Downward
Answer: (A) Along +x direction
Q3. The unit of wave number (k) is
🔵(A) rad/s
🟢(B) m⁻¹
🟠(C) s⁻¹
🔴(D) m
Answer: (B) m⁻¹
Q4. In a transverse wave, the particle motion is
🔵(A) Parallel to propagation
🟢(B) Perpendicular to propagation
🟠(C) Random
🔴(D) Circular
Answer: (B) Perpendicular to propagation
Q5. For sound waves, regions of high pressure are called
🔵(A) Crests
🟢(B) Troughs
🟠(C) Compressions
🔴(D) Rarefactions
Answer: (C) Compressions
Q6. A wave has wavelength 0.5 m and speed 2 m/s. Its frequency is
🔵(A) 0.25 Hz
🟢(B) 2 Hz
🟠(C) 4 Hz
🔴(D) 1 Hz
Answer: (C) 4 Hz
Q7. Which of the following does not require a medium?
🔵(A) Sound
🟢(B) Water waves
🟠(C) Light
🔴(D) Seismic waves
Answer: (C) Light
Q8. When two waves meet in phase, the phenomenon is called
🔵(A) Diffraction
🟢(B) Constructive interference
🟠(C) Destructive interference
🔴(D) Reflection
Answer: (B) Constructive interference
Q9. The distance between two adjacent nodes in a stationary wave is
🔵(A) λ
🟢(B) λ/2
🟠(C) λ/4
🔴(D) 2λ
Answer: (B) λ/2
Q10. In a stationary wave, energy
🔵(A) Is transmitted
🟢(B) Is not transmitted
🟠(C) Increases with time
🔴(D) Decreases continuously
Answer: (B) Is not transmitted
Q11. For a string, the fundamental frequency is proportional to
🔵(A) √T
🟢(B) 1/√T
🟠(C) T²
🔴(D) 1/T
Answer: (A) √T
Q12. The SI unit of amplitude is
🔵(A) m
🟢(B) s
🟠(C) Hz
🔴(D) rad/s
Answer: (A) m
Q13. The phase difference between displacement and velocity in a wave is
🔵(A) 0
🟢(B) π/2
🟠(C) π
🔴(D) 3π/2
Answer: (B) π/2
Q14. Two waves of frequencies 256 Hz and 260 Hz are superposed. The beat frequency is
🔵(A) 2 Hz
🟢(B) 3 Hz
🟠(C) 4 Hz
🔴(D) 1 Hz
Answer: (C) 4 Hz
Q15. If the frequency is doubled and wavelength halved, the wave velocity will
🔵(A) Double
🟢(B) Remain same
🟠(C) Be halved
🔴(D) Increase four times
Answer: (B) Remain same
Q16. In a stationary wave, pressure variation is maximum at
🔵(A) Node
🟢(B) Antinode
🟠(C) Midpoint
🔴(D) Every point
Answer: (A) Node
Q17. The speed of sound in air increases with
🔵(A) Increase in humidity
🟢(B) Increase in pressure
🟠(C) Decrease in temperature
🔴(D) All of these
Answer: (A) Increase in humidity
Q18. The phenomenon of rise and fall in intensity due to interference is called
🔵(A) Echo
🟢(B) Resonance
🟠(C) Beats
🔴(D) Reflection
Answer: (C) Beats
🔷 SECTION B — Very Short / Short Answer (Q19–Q23)
Q19. Define wavelength and frequency.
Answer:
🔹 Wavelength (λ): Distance between two successive particles in the same phase (two crests or two compressions).
🔹 Frequency (ν): Number of vibrations per second of a particle in the medium.
They are related by v = λν.
Q20. Write the equation of a progressive wave moving along +x direction.
Answer:
y = A sin(kx − ωt + ϕ)
where k = 2π/λ and ω = 2πν.
The negative sign shows motion in positive x direction.
Q21. What is the condition for constructive and destructive interference?
Answer:
Constructive interference: Phase difference ΔΦ = 2nπ
Destructive interference: Phase difference ΔΦ = (2n + 1)π
where n = 0, 1, 2, …
Q22. Define node and antinode in a stationary wave.
Answer:
Node: A point where displacement is always zero.
Antinode: A point where displacement is maximum.
Distance between two consecutive nodes = λ/2.
Q23. State one difference between transverse and longitudinal waves.
Answer:
In transverse waves, particles oscillate perpendicular to wave motion; in longitudinal waves, they oscillate parallel.
🔷 SECTION C — Mid-Length / Numericals (Q24–Q28)
Q24. A string of length 1.5 m is vibrating in its fundamental mode with frequency 120 Hz. Find the speed of the wave on the string.
Answer:
Given: L = 1.5 m, n = 1, ν = 120 Hz
For fundamental mode: ν = v/2L
v = 2Lν = 2 × 1.5 × 120 = 360 m/s
Q25. The tension in a wire is 100 N and its linear mass density is 0.01 kg/m. Calculate the speed of the wave.
Answer:
v = √(T/μ)
v = √(100 / 0.01) = √10000 = 100 m/s
Q26. Calculate the frequency of the second harmonic of a string vibrating with fundamental frequency 150 Hz.
Answer:
Second harmonic → n = 2
ν₂ = 2ν₁ = 2 × 150 = 300 Hz
Q27. Two waves of frequency 400 Hz and 404 Hz superpose. Find beat frequency.
Answer:
ν_b = |ν₁ − ν₂| = |404 − 400| = 4 Hz
Q28. A tuning fork produces 6 beats per second with another of 250 Hz. On loading, beats reduce to 3 per second. Find unknown frequency.
Answer:
Case 1: ν_x = 250 ± 6 → 244 or 256 Hz
After loading, frequency decreases, beats = 3 → 247 Hz
Hence initial frequency = 253 Hz
🔷 SECTION D — Long Answer (Q29–Q31)
Q29. Derive the expression for a progressive wave and show that wave velocity = λν.
Answer:
💡 Let a particle at x = 0 perform SHM: y = A sin(ωt).
After time t, disturbance travels distance x → wave form:
y = A sin(ωt − kx).
Here, k = 2π/λ and ω = 2πν.
At time t + T, the same phase occurs again:
kx − ωt = constant → ω/k = constant velocity v.
Hence, v = ω/k = λν.
Q30. Derive the equation of stationary waves formed by two identical progressive waves moving in opposite directions.
Answer:
Let y₁ = A sin(kx − ωt), y₂ = A sin(kx + ωt).
By superposition,
y = y₁ + y₂ = 2A sin(kx) cos(ωt).
✔️ At positions where sin(kx) = 0 → y = 0 → nodes.
✔️ Where sin(kx) = ±1 → y = ±2A cos(ωt) → antinodes.
Distance between two consecutive nodes = λ/2.
Thus, stationary wave equation: y = 2A sin(kx) cos(ωt).
Q31. Explain Doppler effect in sound and derive the expression for apparent frequency.
Answer:
💡 Definition: Apparent change in frequency due to relative motion between source and observer.
Let source move with speed vₛ, observer with v₀, and sound speed v.
Apparent frequency:
ν’ = ν (v ± v₀) / (v ∓ vₛ)
✔️ (+) sign if approaching; (−) if receding.
Applications: radar, astronomy, and medical scanning.
🔷 SECTION E — Case Study / Application (Q32–Q33)
Q32. A sonometer wire 1.5 m long vibrates in its fundamental mode with tension 60 N and linear density 0.005 kg/m. Calculate frequency.
Answer:
v = √(T/μ) = √(60 / 0.005) = √12000 = 109.5 m/s
Fundamental frequency: ν = v/2L = 109.5 / (2 × 1.5) = 36.5 Hz
Q33. A car driver moving at 30 m/s sounds a horn of frequency 500 Hz. What frequency is heard by a stationary observer ahead? (Speed of sound = 330 m/s)
Answer:
ν’ = ν (v / (v − vₛ))
= 500 × (330 / (330 − 30)) = 500 × (330 / 300) = 550 Hz
✔️ Hence, apparent frequency increases as the source approaches.
————————————————————————————————————————————————————————————————————————————