Class 12 : Maths (English) – Chapter 3: Matrices
EXPLANATION & SUMMARY
🔵 Explanation
1️⃣ Introduction
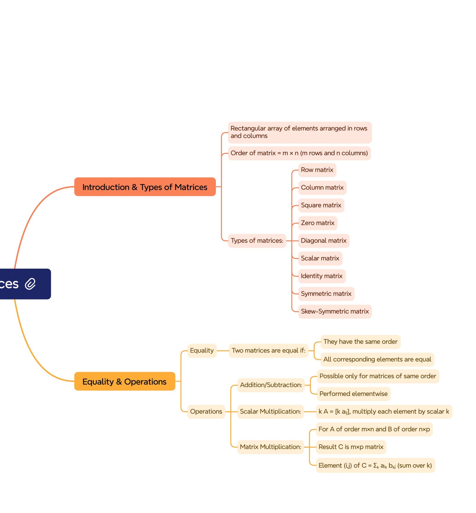
A matrix is a rectangular arrangement of numbers in rows and columns.
If a matrix has m rows and n columns, it is called an m × n matrix.
Matrices help in solving linear equations, geometric transformations, statistics, economics, and computer graphics.
Notation:
A = [aᵢⱼ] means element aᵢⱼ is in the i-th row and j-th column.
Example:
A = [[a₁₁, a₁₂], [a₂₁, a₂₂]]
2️⃣ Types of Matrices
Row matrix – one row: [3 5 7]
Column matrix – one column:
[2]
[4]
[6]
Square matrix – rows = columns (n × n)
Zero / Null matrix – all elements 0
Diagonal matrix – all non-diagonal elements 0
Scalar matrix – diagonal elements equal
Identity matrix Iₙ – diagonal elements 1, others 0
Equal matrices – same order and equal corresponding elements
Order = rows × columns.
3️⃣ Operations on Matrices
(a) Equality
A = B ⇔ same order and aᵢⱼ = bᵢⱼ for every i, j.
(b) Addition
If A and B are m × n,
A + B = [aᵢⱼ + bᵢⱼ]
Properties:
Commutative A + B = B + A
Associative (A + B) + C = A + (B + C)
Identity A + 0 = A
Inverse A + (−A) = 0
(c) Scalar Multiplication
For scalar k,
kA = [k·aᵢⱼ]
Properties:
k(A + B) = kA + kB
(k + l)A = kA + lA
(kl)A = k(lA)
(d) Subtraction
A − B = A + (−1)B
(e) Multiplication
If A is m × n and B is n × p, then AB is m × p.
Each element cᵢⱼ = Σ (aᵢₖ · bₖⱼ)
Condition: columns(A) = rows(B)
Properties:
Associative (AB)C = A(BC)
Distributive A(B + C) = AB + AC
Not commutative generally (AB ≠ BA)
Identity AI = IA = A
Null A·0 = 0
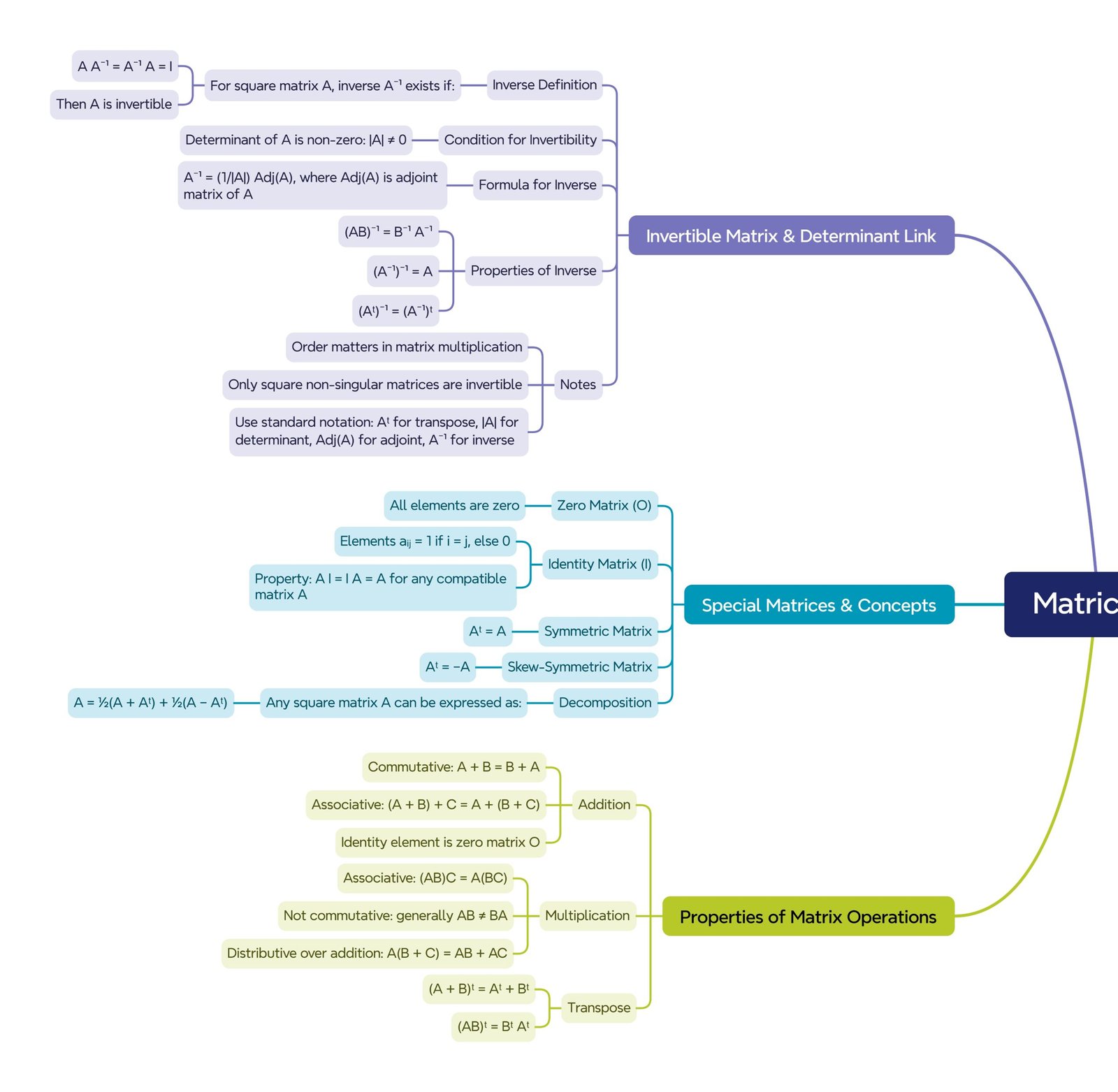
4️⃣ Transpose of a Matrix
Transpose (Aᵀ) is formed by interchanging rows and columns.
Example:
A = [[1, 2], [3, 4]] ⇒ Aᵀ = [[1, 3], [2, 4]]
Properties:
(Aᵀ)ᵀ = A
(A + B)ᵀ = Aᵀ + Bᵀ
(kA)ᵀ = kAᵀ
(AB)ᵀ = BᵀAᵀ
5️⃣ Symmetric and Skew-Symmetric
Symmetric: Aᵀ = A
Skew-symmetric: Aᵀ = −A
Every square matrix A can be written as
A = ½(A + Aᵀ) + ½(A − Aᵀ)
6️⃣ Invertible Matrix
A square matrix A is invertible if a matrix A⁻¹ exists such that
A·A⁻¹ = A⁻¹·A = I
Condition: determinant |A| ≠ 0
For 2 × 2:
A = [[a, b], [c, d]]
A⁻¹ = (1 / (ad − bc)) × [[d, −b], [−c, a]]
7️⃣ Elementary Operations
Used to simplify matrices:
Row: interchange rows, multiply a row by non-zero scalar, add multiple of one row to another
Column: same types
Applied in finding inverses or solving equations.
8️⃣ Matrix Equation AX = B
System
a₁₁x + a₁₂y = b₁
a₂₁x + a₂₂y = b₂
Matrix form:
A = [[a₁₁, a₁₂], [a₂₁, a₂₂]]
X = [[x], [y]]
B = [[b₁], [b₂]]
If |A| ≠ 0 ⇒ solution X = A⁻¹B
9️⃣ Applications
Solving linear equations (matrix method)
Computer graphics transformations
Statistics and economics models
Engineering computations
🔟 Key Properties
Addition/scalar multiplication: same order
Multiplication possible only if cols(A) = rows(B)
(AB)ᵀ = BᵀAᵀ
Inverse exists only when |A| ≠ 0
I acts as multiplicative identity
⚠️ Common Mistakes
Trying to multiply incompatible matrices
Assuming AB = BA
Ignoring determinant condition for inverse
Mixing transpose with inverse
✳️ Example
Solve
2x + 3y = 5
4x + 1y = 6
A = [[2, 3], [4, 1]] X = [[x], [y]] B = [[5], [6]]
Solution: X = A⁻¹B (provided |A| ≠ 0)
SUMMARY (~300 words)
A matrix is a rectangular array; order = rows × columns.
Types: row, column, square, diagonal, scalar, identity, zero.
Operations: addition, subtraction, scalar multiplication, matrix multiplication.
Transpose interchanges rows and columns.
Symmetric: Aᵀ = A; Skew-symmetric: Aᵀ = −A.
Inverse A⁻¹ exists if |A| ≠ 0; for 2×2, A⁻¹ = (1/|A|) adj(A).
Matrix equation AX = B ⇒ X = A⁻¹B.
Applications include solving linear systems, graphics, statistics, economics, engineering.
Elementary operations help in finding inverses.
Matrix multiplication is generally not commutative.
QUICK RECAP
✔️ Matrix order m × n
✔️ Operations: +, −, scalar, ×
✔️ Transpose Aᵀ
✔️ Symmetric Aᵀ = A, Skew Aᵀ = −A
✔️ Inverse A⁻¹ if |A| ≠ 0
✔️ Solve AX = B ⇒ X = A⁻¹B
————————————————————————————————————————————————————————————————————————————
QUESTIONS FROM TEXTBOOK
Exercise 3.1
🔵 Question 1:
In the matrix A =
[ 2 5 19 −7 ]
[ 35 −2 5/2 12 ]
[ √3 1 −5 17 ], write:
(i) The order of the matrix, (ii) The number of elements, (iii) Write the elements a₁₃, a₂₁, a₃₃, a₂₄, a₂₃.
🟢 Answer:
➡️ Step 1 (Order): Rows = 3, Columns = 4 ⇒ Order = 3 × 4.
➡️ Step 2 (Number of elements): 3 × 4 = 12.
➡️ Step 3 (Specified elements):
• a₁₃ = element (row 1, column 3) = 19.
• a₂₁ = element (row 2, column 1) = 35.
• a₃₃ = element (row 3, column 3) = −5.
• a₂₄ = element (row 2, column 4) = 12.
• a₂₃ = element (row 2, column 3) = 5/2.
✔️ Final: Order = 3 × 4; No. of elements = 12; a₁₃ = 19, a₂₁ = 35, a₃₃ = −5, a₂₄ = 12, a₂₃ = 5/2.
🔵 Question 2:
If a matrix has 24 elements, what are the possible orders it can have? What, if it has 13 elements?
🟢 Answer:
💡 Concept: If a matrix has m × n elements, then m × n equals the total number of elements.
➡️ Step 1 (24 elements): m × n = 24.
Possible orders (m, n): (1,24), (2,12), (3,8), (4,6), (6,4), (8,3), (12,2), (24,1).
➡️ Step 2 (13 elements): 13 is prime ⇒ factor pairs (1,13), (13,1).
✔️ Final: For 24 elements: all factor pairs of 24; for 13 elements: (1,13) or (13,1).
🔵 Question 3:
If a matrix has 18 elements, what are the possible orders it can have? What, if it has 5 elements?
🟢 Answer:
➡️ Step 1 (18 elements): m × n = 18.
Possible orders: (1,18), (2,9), (3,6), (6,3), (9,2), (18,1).
➡️ Step 2 (5 elements): 5 is prime ⇒ (1,5), (5,1).
✔️ Final: Orders as listed above.
🔵 Question 4:
Construct a 2 × 2 matrix, A = [aᵢⱼ], whose elements are given by:
(i) aᵢⱼ = ((i + j)²)/2, (ii) aᵢⱼ = i/j, (iii) aᵢⱼ = ((i + 2j)²)/2.
🟢 Answer:
💡 Take i = 1,2 and j = 1,2.
(i) aᵢⱼ = ((i + j)²)/2
➡️ a₁₁ = (2²)/2 = 2; a₁₂ = (3²)/2 = 9/2; a₂₁ = (3²)/2 = 9/2; a₂₂ = (4²)/2 = 8.
✔️ A = [ 2 9/2 ; 9/2 8 ].
(ii) aᵢⱼ = i/j
➡️ a₁₁ = 1; a₁₂ = 1/2; a₂₁ = 2; a₂₂ = 1.
✔️ A = [ 1 1/2 ; 2 1 ].
(iii) aᵢⱼ = ((i + 2j)²)/2
➡️ a₁₁ = (3²)/2 = 9/2; a₁₂ = (5²)/2 = 25/2; a₂₁ = (4²)/2 = 8; a₂₂ = (6²)/2 = 18.
✔️ A = [ 9/2 25/2 ; 8 18 ].
🔵 Question 5:
Construct a 3 × 4 matrix, whose elements are given by:
(i) aᵢⱼ = (1/2) | −3i + j |, (ii) aᵢⱼ = 2i − j.
🟢 Answer:
💡 Take i = 1,2,3 and j = 1,2,3,4.
(i) aᵢⱼ = (1/2) | −3i + j |
➡️ Row i = 1 (j = 1..4): (1/2)|−2| = 1; (1/2)|−1| = 1/2; (1/2)|0| = 0; (1/2)|1| = 1/2.
➡️ Row i = 2: (1/2)|−5| = 5/2; (1/2)|−4| = 2; (1/2)|−3| = 3/2; (1/2)|−2| = 1.
➡️ Row i = 3: (1/2)|−8| = 4; (1/2)|−7| = 7/2; (1/2)|−6| = 3; (1/2)|−5| = 5/2.
✔️ Required matrix =
[ 1 1/2 0 1/2 ]
[ 5/2 2 3/2 1 ]
[ 4 7/2 3 5/2 ].
(ii) aᵢⱼ = 2i − j
➡️ Row i = 1: 1, 0, −1, −2.
➡️ Row i = 2: 3, 2, 1, 0.
➡️ Row i = 3: 5, 4, 3, 2.
✔️ Required matrix =
[ 1 0 −1 −2 ]
[ 3 2 1 0 ]
[ 5 4 3 2 ].
🔵 Question 6(i):
Find the values of x, y and z from the equation
[ 4 3 ] = [ y z ]
[ x 5 ] [ 1 5 ]
🟢 Answer:
✨ Step 1 (Equality of corresponding entries):
➡️ 4 = y, 3 = z, x = 1, 5 = 5 (checks out)
✔️ Final: x = 1, y = 4, z = 3
🔵 Question 6(ii):
Find the values of x, y and z from the equation
[ x + y 2 ] = [ 6 2 ]
[ 5 + z x y ] [ 5 8 ]
🟢 Answer:
✨ Step 1 (Match entries):
➡️ x + y = 6
➡️ 2 = 2 (already equal)
➡️ 5 + z = 5 ⇒ z = 0
➡️ x y = 8
🌿 Step 2 (Solve for x and y using sum and product):
➡️ t^2 − (x + y)t + x y = 0 ⇒ t^2 − 6t + 8 = 0
➡️ (t − 2)(t − 4) = 0 ⇒ t = 2 or t = 4
✔️ Final: z = 0 and (x, y) = (2, 4) or (4, 2)
🔵 Question 6(iii):
Find the values of x, y and z from the equation
[ x + y + z ] [ 9 ]
[ x + z ] = [ 5 ]
[ y + z ] [ 7 ]
🟢 Answer:
✨ Step 1 (Write equations):
➡️ x + y + z = 9
➡️ x + z = 5
➡️ y + z = 7
🌿 Step 2 (Express x, y in terms of z):
➡️ x = 5 − z
➡️ y = 7 − z
⚡ Step 3 (Substitute into first equation):
➡️ (5 − z) + (7 − z) + z = 9 ⇒ 12 − z = 9 ⇒ z = 3
🧠 Step 4 (Back-substitute):
➡️ x = 5 − 3 = 2
➡️ y = 7 − 3 = 4
✔️ Final: x = 2, y = 4, z = 3
🔵 Question 7:
Find the value of a, b, c and d from the equation
[ a − b 2a + c ] = [ −1 5 ]
[ 2a − b 3c + d ] [ 0 13 ]
🟢 Answer:
✨ Step 1 (Equate corresponding entries):
➡️ a − b = −1 … (1)
➡️ 2a + c = 5 … (2)
➡️ 2a − b = 0 … (3)
➡️ 3c + d = 13 … (4)
🌿 Step 2 (Solve for a, b):
➡️ (3) − (1): (2a − b) − (a − b) = 0 − (−1) ⇒ a = 1
➡️ From (3): 2(1) − b = 0 ⇒ b = 2
⚡ Step 3 (Solve for c):
➡️ From (2): 2(1) + c = 5 ⇒ c = 3
🧠 Step 4 (Solve for d):
➡️ From (4): 3(3) + d = 13 ⇒ d = 4
✔️ Final: a = 1, b = 2, c = 3, d = 4
🔵 Question 8:
A = [aᵢⱼ]ₘₓₙ is a square matrix, if
(A) m < n
(B) m > n
(C) m = n
(D) None of these
🟢 Answer:
💡 A matrix is called a square matrix when the number of rows equals the number of columns.
➡️ That is, m = n.
✔️ Correct Option: (C) m = n
🔵 Question 9:
Which of the given values of x and y make the following pair of matrices equal:
[ 3x + 7 5 ] = [ 0 y − 2 ]
[ y + 1 2 − 3x ] [ 8 4 ]
🟢 Answer:
✨ Step 1: For two matrices to be equal, their corresponding elements must be equal.
➡️ So, equate:
(i) 3x + 7 = 0
(ii) 5 = y − 2
(iii) y + 1 = 8
(iv) 2 − 3x = 4
✨ Step 2: Solve each equation:
From (i): 3x = −7 ⇒ x = −7/3
From (ii): y = 7
From (iii): y = 7 ✔️ (matches)
From (iv): 2 − 3x = 4 ⇒ −3x = 2 ⇒ x = −2/3 ⚠️ contradiction with x = −7/3
⚠️ Therefore, no single pair (x, y) satisfies all equations simultaneously.
✔️ Correct Option: (B) Not possible to find
🔵 Question 10:
The number of all possible matrices of order 3 × 3 with each entry 0 or 1 is:
(A) 27
(B) 18
(C) 81
(D) 512
🟢 Answer:
💡 Each entry can be either 0 or 1.
➡️ Total entries in a 3 × 3 matrix = 3 × 3 = 9.
➡️ Each entry has 2 choices.
✨ Total possible matrices = 2⁹ = 512.
✔️ Correct Option: (D) 512
Exercise 3.2
🔵 Question 1:
Let A = [ 2 4 ; 3 2 ], B = [ 1 3 ; −2 5 ], C = [ −2 5 ; 3 4 ].
Find each of the following: (i) A + B (ii) A − B (iii) 3A − C (iv) AB (v) BA
🟢 Answer:
✨ Part (i): A + B
➡️ Add corresponding entries.
➡️ A + B = [ 2+1 4+3 ; 3+(−2) 2+5 ]
➡️ A + B = [ 3 7 ; 1 7 ]
✨ Part (ii): A − B
➡️ Subtract corresponding entries.
➡️ A − B = [ 2−1 4−3 ; 3−(−2) 2−5 ]
➡️ A − B = [ 1 1 ; 5 −3 ]
✨ Part (iii): 3A − C
➡️ First compute 3A = [ 6 12 ; 9 6 ].
➡️ 3A − C = [ 6−(−2) 12−5 ; 9−3 6−4 ]
➡️ 3A − C = [ 8 7 ; 6 2 ]
✨ Part (iv): AB
➡️ AB = [ [2·1 + 4·(−2), 2·3 + 4·5] ; [3·1 + 2·(−2), 3·3 + 2·5] ]
➡️ AB = [ [2 − 8, 6 + 20] ; [3 − 4, 9 + 10] ]
➡️ AB = [ −6 26 ; −1 19 ]
✨ Part (v): BA
➡️ BA = [ [1·2 + 3·3, 1·4 + 3·2] ; [ (−2)·2 + 5·3, (−2)·4 + 5·2 ] ]
➡️ BA = [ [2 + 9, 4 + 6] ; [ −4 + 15, −8 + 10 ] ]
➡️ BA = [ 11 10 ; 11 2 ]
✔️ Final (Q1):
A + B = [ 3 7 ; 1 7 ], A − B = [ 1 1 ; 5 −3 ], 3A − C = [ 8 7 ; 6 2 ],
AB = [ −6 26 ; −1 19 ], BA = [ 11 10 ; 11 2 ].
🔵 Question 2(i):
Compute [ a b ; −b a ] + [ a b ; b a ].
🟢 Answer:
✨ Add corresponding entries.
➡️ Sum = [ a+a b+b ; (−b)+b a+a ]
➡️ Sum = [ 2a 2b ; 0 2a ]
✔️ Final: [ 2a 2b ; 0 2a ].
🔵 Question 2(ii):
Compute
[ a² + b² b² + c² ; a² + c² a² + b² ] + [ 2ab 2bc ; −2ac −2ab ].
🟢 Answer:
✨ Add entrywise and simplify each using algebraic identities.
➡️ (1,1): a² + b² + 2ab = (a + b)²
➡️ (1,2): b² + c² + 2bc = (b + c)²
➡️ (2,1): a² + c² − 2ac = (a − c)²
➡️ (2,2): a² + b² − 2ab = (a − b)²
✔️ Final: [ (a + b)² (b + c)² ; (a − c)² (a − b)² ].
🔵 Question 2(iv):
Compute
[ cos²x sin²x ; sin²x cos²x ] + [ sin²x cos²x ; cos²x sin²x ].
🟢 Answer:
✨ Use identity cos²x + sin²x = 1.
➡️ (1,1): cos²x + sin²x = 1
➡️ (1,2): sin²x + cos²x = 1
➡️ (2,1): sin²x + cos²x = 1
➡️ (2,2): cos²x + sin²x = 1
✔️ Final: [ 1 1 ; 1 1 ].
🔵 Question 3: Compute the indicated products.
(i) [ a b ] [ a -b ]
[ -b a ] [ b a ]
(ii) [ 2 3 4 ] × [ 1 ]
[ 2 ]
[ 3 ]
(iii) [ 1 -2 ] × [ 1 2 3 ]
[ 2 3 ] [ 2 3 1 ]
(iv) [ 2 3 4 ] [ 1 -3 5 ]
[ 3 4 5 ] [ 0 2 4 ]
[ 4 5 6 ] [ 3 0 5 ]
(v) [ 2 1 ] [ 1 0 1 ]
[ 3 2 ] [ -1 2 1 ]
[ -1 1 ]
(vi) [ 3 -1 3 ] [ 2 -3 ]
[ -1 0 2 ] [ 1 0 ]
[ 3 1 ]
🟢 Answer:
[ a b ] [ a −b ]
[ −b a ] × [ b a ]
🟢 Solution:
Let
✨ A = [ a b ; −b a ]
✨ B = [ a −b ; b a ]
We need to find ➡️ C = A × B
🌟 Step-by-Step Computation
✨ Step 1 ➤ C₁₁ = (a × a) + (b × b) = a² + b²
✨ Step 2 ➤ C₁₂ = (a × −b) + (b × a) = −ab + ab = 0
✨ Step 3 ➤ C₂₁ = (−b × a) + (a × b) = −ab + ab = 0
✨ Step 4 ➤ C₂₂ = (−b × −b) + (a × a) = b² + a² = a² + b²
[ a² + b² 0 ]
[ 0 a² + b² ]
💡 Final Answer: C = [ a² + b² 0 ; 0 a² + b² ]
(ii) Row vector [2 3 4] times column vector [1; 2; 3]
✨ Step 1: 21 = 2
✨ Step 2: 32 = 6
✨ Step 3: 4*3 = 12
✨ Step 4: Sum = 2 + 6 + 12 = 20
✔️ Result: [ 20 ]
(iii) A = [1 -2; 2 3], B = [1 2 3; 2 3 1]
✨ Step 1: (1,1) = 11 + (-2)2 = 1 – 4 = -3
✨ Step 2: (1,2) = 12 + (-2)3 = 2 – 6 = -4
✨ Step 3: (1,3) = 13 + (-2)1 = 3 – 2 = 1
✨ Step 4: (2,1) = 21 + 32 = 2 + 6 = 8
✨ Step 5: (2,2) = 22 + 33 = 4 + 9 = 13
✨ Step 6: (2,3) = 23 + 31 = 6 + 3 = 9
✔️ Result: [ -3 -4 1 ; 8 13 9 ]
(iv) A = [2 3 4; 3 4 5; 4 5 6], B = [1 -3 5; 0 2 4; 3 0 5]
✨ Step 1: (1,1) = 21 + 30 + 43 = 2 + 0 + 12 = 14
✨ Step 2: (1,2) = 2(-3) + 32 + 40 = -6 + 6 + 0 = 0
✨ Step 3: (1,3) = 25 + 34 + 45 = 10 + 12 + 20 = 42
✨ Step 4: (2,1) = 31 + 40 + 53 = 3 + 0 + 15 = 18
✨ Step 5: (2,2) = 3*(-3) + 42 + 50 = -9 + 8 + 0 = -1
✨ Step 6: (2,3) = 35 + 44 + 55 = 15 + 16 + 25 = 56
✨ Step 7: (3,1) = 41 + 50 + 63 = 4 + 0 + 18 = 22
✨ Step 8: (3,2) = 4*(-3) + 52 + 60 = -12 + 10 + 0 = -2
✨ Step 9: (3,3) = 45 + 54 + 6*5 = 20 + 20 + 30 = 70
✔️ Result: [ 14 0 42 ; 18 -1 56 ; 22 -2 70 ]
(v) A = [2 1; 3 2; -1 1], B = [1 0 1; -1 2 1]
✨ Step 1: (1,1) = 21 + 1(-1) = 2 – 1 = 1
✨ Step 2: (1,2) = 20 + 12 = 0 + 2 = 2
✨ Step 3: (1,3) = 21 + 11 = 2 + 1 = 3
✨ Step 4: (2,1) = 31 + 2(-1) = 3 – 2 = 1
✨ Step 5: (2,2) = 30 + 22 = 0 + 4 = 4
✨ Step 6: (2,3) = 31 + 21 = 3 + 2 = 5
✨ Step 7: (3,1) = (-1)1 + 1(-1) = -1 – 1 = -2
✨ Step 8: (3,2) = (-1)0 + 12 = 0 + 2 = 2
✨ Step 9: (3,3) = (-1)1 + 11 = -1 + 1 = 0
✔️ Result: [ 1 2 3 ; 1 4 5 ; -2 2 0 ]
(vi) A = [3 -1 3; -1 0 2], B = [2 -3; 1 0; 3 1]
✨ Step 1: (1,1) = 32 + (-1)1 + 33 = 6 – 1 + 9 = 14
✨ Step 2: (1,2) = 3(-3) + (-1)0 + 31 = -9 + 0 + 3 = -6
✨ Step 3: (2,1) = (-1)2 + 01 + 23 = -2 + 0 + 6 = 4
✨ Step 4: (2,2) = (-1)(-3) + 00 + 21 = 3 + 0 + 2 = 5
✔️ Result: [ 14 -6 ; 4 5 ]
🔵 Question 4:
If
A = [ 1 2 −3
5 0 2
1 −1 1 ]
B = [ 3 −1 2
4 2 5
2 0 3 ]
C = [ 4 1 2
0 3 2
1 −2 3 ]
then compute (A + B) and (B − C). Also verify that
A + (B − C) = (A + B) − C.
🟢 Answer:
🌟 Step 1 ➤ Compute (A + B):
Add corresponding elements of A and B.
A + B =
[ (1+3) (2−1) (−3+2)
(5+4) (0+2) (2+5)
(1+2) (−1+0) (1+3) ]
➡️ A + B = [ 4 1 −1
9 2 7
3 −1 4 ]
🌟 Step 2 ➤ Compute (B − C):
Subtract corresponding elements.
B − C =
[ (3−4) (−1−1) (2−2)
(4−0) (2−3) (5−2)
(2−1) (0−(−2)) (3−3) ]
➡️ B − C = [ −1 −2 0
4 −1 3
1 2 0 ]
🌟 Step 3 ➤ Compute A + (B − C):
Add A and (B − C):
A + (B − C) =
[ (1−1) (2−2) (−3+0)
(5+4) (0−1) (2+3)
(1+1) (−1+2) (1+0) ]
➡️ A + (B − C) = [ 0 0 −3
9 −1 5
2 1 1 ]
🌟 Step 4 ➤ Compute (A + B) − C:
(A + B) − C =
[ (4−4) (1−1) (−1−2)
(9−0) (2−3) (7−2)
(3−1) (−1−(−2)) (4−3) ]
➡️ (A + B) − C = [ 0 0 −3
9 −1 5
2 1 1 ]
✔️ Verified: A + (B − C) = (A + B) − C ✅
🔵 Question 5:
If
A = [ 2 1 5
3 1 3
1 2 4
3 3 3
7 2 3 ]
B = [ 2 3 1
5 5 1
1 5 4
7 2 5
5 5 5 ]
Compute 3A − 5B
🟢 Answer:
🌟 Step 1 ➤ Multiply A by 3:
3A = [ 6 3 15
9 3 9
3 6 12
9 9 9
21 6 9 ]
🌟 Step 2 ➤ Multiply B by 5:
5B = [ 10 15 5
25 25 5
5 25 20
35 10 25
25 25 25 ]
🌟 Step 3 ➤ Subtract (3A − 5B):
3A − 5B =
[ (6−10) (3−15) (15−5)
(9−25) (3−25) (9−5)
(3−5) (6−25) (12−20)
(9−35) (9−10) (9−25)
(21−25) (6−25) (9−25) ]
➡️ Result:
[ −4 −12 10
−16 −22 4
−2 −19 −8
−26 −1 −16
−4 −19 −16 ]
✔️ Final Answer: 3A − 5B = [ −4 −12 10 ; −16 −22 4 ; −2 −19 −8 ; −26 −1 −16 ; −4 −19 −16 ]
🔵 Question 6:
Simplify
cosθ [ cosθ sinθ ; −sinθ cosθ ] + sinθ [ sinθ −cosθ ; cosθ sinθ ]
🟢 Answer:
🌟 Step 1 ➤ Multiply cosθ with first matrix:
= [ cos²θ cosθsinθ ; −cosθsinθ cos²θ ]
🌟 Step 2 ➤ Multiply sinθ with second matrix:
= [ sin²θ −sinθcosθ ; sinθcosθ sin²θ ]
🌟 Step 3 ➤ Add the two matrices:
= [ (cos²θ + sin²θ) (cosθsinθ − sinθcosθ)
(−cosθsinθ + sinθcosθ) (cos²θ + sin²θ) ]
🌟 Step 4 ➤ Simplify using identity cos²θ + sin²θ = 1:
= [ 1 0
0 1 ]
✔️ Final Answer: Identity Matrix [ 1 0 ; 0 1 ] ✅
🔵 Question 7:
(i)
X + Y = [ 7 0 ; 2 5 ]
X − Y = [ 3 0 ; 0 3 ]
🟢 Solution:
🌟 Add both equations:
(X + Y) + (X − Y) = 2X
⇒ 2X = [ (7+3) (0+0) ; (2+0) (5+3) ]
⇒ 2X = [ 10 0 ; 2 8 ]
✨ Divide by 2:
X = [ 5 0 ; 1 4 ]
🌟 Substitute in X + Y = [ 7 0 ; 2 5 ]
Y = [ 7 0 ; 2 5 ] − [ 5 0 ; 1 4 ]
Y = [ 2 0 ; 1 1 ]
✔️ Result:
X = [ 5 0 ; 1 4 ], Y = [ 2 0 ; 1 1 ]
(ii)
2X + 3Y = [ 2 3 ; 4 0 ]
3X + 2Y = [ 2 −2 ; −1 5 ]
🟢 Solution:
🌟 Multiply first by 3 and second by 2:
3(2X + 3Y) = [ 6 9 ; 12 0 ]
2(3X + 2Y) = [ 4 −4 ; −2 10 ]
Subtract equations:
(6X + 9Y) − (6X + 4Y) = [ (6−4) (9−(−4)) ; (12−(−2)) (0−10) ]
⇒ 5Y = [ 2 13 ; 14 −10 ]
✨ Divide by 5:
Y = [ 0.4 2.6 ; 2.8 −2 ]
Now substitute in 2X + 3Y = [ 2 3 ; 4 0 ]
Compute 3Y = [ 1.2 7.8 ; 8.4 −6 ]
2X = [ 2 3 ; 4 0 ] − [ 1.2 7.8 ; 8.4 −6 ]
2X = [ 0.8 −4.8 ; −4.4 6 ]
✨ Divide by 2:
X = [ 0.4 −2.4 ; −2.2 3 ]
✔️ Final Answers:
X = [ 0.4 −2.4 ; −2.2 3 ]
Y = [ 0.4 2.6 ; 2.8 −2 ]
🔵 Question 8:
Find X, if Y = [ 3 2 ; 1 4 ] and 2X + Y = [ 1 0 ; −3 2 ].
🟢 Answer:
✨ Step 1 ➤ 2X = [ 1 0 ; −3 2 ] − [ 3 2 ; 1 4 ]
➡️ 2X = [ (1−3) (0−2) ; (−3−1) (2−4) ]
➡️ 2X = [ −2 −2 ; −4 −2 ]
✨ Step 2 ➤ X = (1/2) · 2X
➡️ X = [ −1 −1 ; −2 −1 ]
✔️ Final: X = [ −1 −1 ; −2 −1 ].
🔵 Question 9:
Find x and y, if 2 [ 1 3 ; 0 x ] + [ y 0 ; 1 2 ] = [ 5 6 ; 1 8 ].
🟢 Answer:
✨ Step 1 ➤ 2 [ 1 3 ; 0 x ] = [ 2 6 ; 0 2x ].
✨ Step 2 ➤ Add matrices on LHS:
[ 2 6 ; 0 2x ] + [ y 0 ; 1 2 ] = [ 2+y 6+0 ; 0+1 2x+2 ]
➡️ LHS = [ 2+y 6 ; 1 2x+2 ].
✨ Step 3 ➤ Equate with RHS [ 5 6 ; 1 8 ] (entrywise):
➡️ 2 + y = 5 ⇒ y = 3
➡️ 6 = 6 ✔️
➡️ 1 = 1 ✔️
➡️ 2x + 2 = 8 ⇒ 2x = 6 ⇒ x = 3
✔️ Final: x = 3, y = 3.
🔵 Question 10:
Solve for x, y, z and t, if 2 [ x z ; y t ] + 3 [ 1 −1 ; 0 2 ] = 3 [ 3 5 ; 4 6 ].
🟢 Answer:
✨ Step 1 ➤ 2 [ x z ; y t ] = [ 2x 2z ; 2y 2t ].
✨ Step 2 ➤ 3 [ 1 −1 ; 0 2 ] = [ 3 −3 ; 0 6 ].
✨ Step 3 ➤ LHS total = [ 2x+3 2z−3 ; 2y 2t+6 ].
✨ Step 4 ➤ RHS = 3 [ 3 5 ; 4 6 ] = [ 9 15 ; 12 18 ].
✨ Step 5 ➤ Equate entries:
• 2x + 3 = 9 ⇒ 2x = 6 ⇒ x = 3
• 2z − 3 = 15 ⇒ 2z = 18 ⇒ z = 9
• 2y = 12 ⇒ y = 6
• 2t + 6 = 18 ⇒ 2t = 12 ⇒ t = 6
✔️ Final: x = 3, y = 6, z = 9, t = 6.
🔵 Question 11:
If x [ 2 ; 3 ] + y [ −1 ; 1 ] = [ 10 ; 5 ], find x and y.
🟢 Answer:
✨ Step 1 ➤ Write scalar equations from components:
• Top row: 2x − y = 10
• Bottom row: 3x + y = 5
✨ Step 2 ➤ From bottom row, y = 5 − 3x.
✨ Step 3 ➤ Substitute in top row:
2x − (5 − 3x) = 10 ⇒ 2x − 5 + 3x = 10 ⇒ 5x = 15 ⇒ x = 3.
✨ Step 4 ➤ y = 5 − 3x = 5 − 9 = −4.
✔️ Final: x = 3, y = −4.
🔵 Question 12:
Given
3 × [ x y
z w ] = [ x 6
−1 2w ] + [ 4 x + y
z + w 3 ]
Find the values of x, y, z, w.
🟢 Answer:
✨ Step 1: Write the given equation clearly
➡️ 3 × [ x y
z w ] = [ x 6
−1 2w ] + [ 4 x + y
z + w 3 ]
✨ Step 2: Multiply the scalar 3
➡️ Left-hand side becomes:
[ 3x 3y
3z 3w ]
So equation becomes:
[ 3x 3y
3z 3w ] = [ (x + 4) (6 + x + y)
(−1 + z + w) (2w + 3) ]
✨ Step 3: Compare corresponding elements
🔹 (1,1) → 3x = x + 4
🔹 (1,2) → 3y = 6 + x + y
🔹 (2,1) → 3z = −1 + z + w
🔹 (2,2) → 3w = 2w + 3
✨ Step 4: Solve each equation
🧮 From (1,1):
3x − x = 4
➡️ 2x = 4
✔️ x = 2
🧮 From (2,2):
3w − 2w = 3
➡️ w = 3
🧮 From (1,2):
3y − y = 6 + x
➡️ 2y = 6 + 2
➡️ 2y = 8
✔️ y = 4
🧮 From (2,1):
3z − z = −1 + w
➡️ 2z = −1 + 3
➡️ 2z = 2
✔️ z = 1
✨ Step 5: Final values
✔️ x = 2
✔️ y = 4
✔️ z = 1
✔️ w = 3
🟩 Final Answer:
x = 2, y = 4, z = 1, w = 3 ✅
🔵 Question 13:
If F(x) =
[ cos x −sin x 0
sin x cos x 0
0 0 1 ], show that F(x) F(y) = F(x + y).
🟢 Answer:
✨ Let c₁ = cos x, s₁ = sin x; c₂ = cos y, s₂ = sin y.
✨ Compute F(x)F(y) (block rotation in the top-left 2×2):
➡️ (1,1) = c₁c₂ − s₁s₂ = cos(x + y)
➡️ (1,2) = −(c₁s₂ + s₁c₂) = −sin(x + y)
➡️ (2,1) = s₁c₂ + c₁s₂ = sin(x + y)
➡️ (2,2) = c₁c₂ − s₁s₂ = cos(x + y)
➡️ Third row/column stays [0 0 1].
✔️ Therefore F(x)F(y) =
[ cos(x + y) −sin(x + y) 0
sin(x + y) cos(x + y) 0
0 0 1 ] = F(x + y). ✅
🔵 Question 14(i):
Show that
A = [ 5 −1 ; 6 7 ], B = [ 2 1 ; 3 4 ] satisfy AB ≠ BA.
🟢 Answer:
✨ Compute AB:
➡️ AB = [ 52 + (−1)3 51 + (−1)4 ; 62 + 73 61 + 74 ]
➡️ AB = [ 7 1 ; 33 34 ]
✨ Compute BA:
➡️ BA = [ 25 + 16 2*(−1) + 17 ; 35 + 46 3(−1) + 4*7 ]
➡️ BA = [ 16 5 ; 39 25 ]
✔️ Since AB ≠ BA, the claim is proved. ✅
🔵 Question 14(ii):
Show that
[ 1 2 3
0 1 0
1 1 0 ] [ −1 1 0
0 −1 1
2 3 4 ] ≠
[ −1 1 0
0 −1 1
2 3 4 ] [ 1 2 3
0 1 0
1 1 0 ].
🟢 Answer (plain text with visual steps):
Let
P = [ 1 2 3
0 1 0
1 1 0 ], Q = [ −1 1 0
0 −1 1
2 3 4 ].
🌟 Step 1: Compute P×Q (row × column).
• Row1·Col1 → 1*(−1) + 20 + 32 = −1 + 0 + 6 = 5
• Row1·Col2 → 11 + 2(−1) + 33 = 1 − 2 + 9 = 8
• Row1·Col3 → 10 + 21 + 34 = 0 + 2 + 12 = 14
• Row2·Col1 → 0*(−1) + 10 + 02 = 0
• Row2·Col2 → 01 + 1(−1) + 03 = −1
• Row2·Col3 → 00 + 11 + 04 = 1
• Row3·Col1 → 1*(−1) + 10 + 02 = −1
• Row3·Col2 → 11 + 1(−1) + 03 = 0
• Row3·Col3 → 10 + 11 + 04 = 1
✅ P×Q = [ 5 8 14
0 −1 1
−1 0 1 ]
🌟 Step 2: Compute Q×P.
• Row1·Col1 → (−1)1 + 10 + 01 = −1
• Row1·Col2 → (−1)2 + 11 + 01 = −1
• Row1·Col3 → (−1)3 + 10 + 0*0 = −3
• Row2·Col1 → 01 + (−1)0 + 11 = 1
• Row2·Col2 → 02 + (−1)1 + 11 = 0
• Row2·Col3 → 0*3 + (−1)0 + 10 = 0
• Row3·Col1 → 21 + 30 + 41 = 6
• Row3·Col2 → 22 + 31 + 41 = 11
• Row3·Col3 → 23 + 30 + 4*0 = 6
✅ Q×P = [ −1 −1 −3
1 0 0
6 11 6 ]
✔️ Conclusion:
P×Q = [ 5 8 14 ; 0 −1 1 ; −1 0 1 ]
Q×P = [ −1 −1 −3 ; 1 0 0 ; 6 11 6 ]
Since these matrices are not equal entrywise, P×Q ≠ Q×P. Therefore, the given statement is proved. ✅
🔵 Question 15:
Find A² − 5A + 6I, if
A = [ 2 0 1
2 1 3
1 −1 0 ].
🟢 Answer:
✨ Step 1: Compute A² = A·A.
➡️ A² = [ 5 −1 2
9 −2 5
0 −1 −2 ]
✨ Step 2: Form A² − 5A + 6I (I = identity of order 3).
➡️ A² − 5A =
[ 5 − 10 −1 − 0 2 − 5
9 − 10 −2 − 5 5 − 15
0 − 5 −1 − (−5) −2 − 0 ]
= [ −5 −1 −3
−1 −7 −10
−5 4 −2 ]
➡️ Add 6I:
[ −5 −1 −3 ; −1 −7 −10 ; −5 4 −2 ] + [ 6 0 0 ; 0 6 0 ; 0 0 6 ]
= [ 1 −1 −3 ; −1 −1 −10 ; −5 4 4 ]
✔️ Final: A² − 5A + 6I = [ 1 −1 −3 ; −1 −1 −10 ; −5 4 4 ]. ✅
🔵 Question 16:
If A = [ 1 0 2 ; 0 2 1 ; 2 0 3 ], prove A³ − 6A² + 7A + 2I = 0.
🟢 Answer:
✨ Step 1: Compute A².
➡️ A² = [ 5 0 8
2 4 5
8 0 13 ]
✨ Step 2: Compute A³ = A²·A.
➡️ A³ = [ 21 0 34
12 8 23
34 0 55 ]
✨ Step 3: Form A³ − 6A² + 7A + 2I.
➡️ A³ − 6A² = [ 21 0 34 ; 12 8 23 ; 34 0 55 ] − 6[ 5 0 8 ; 2 4 5 ; 8 0 13 ]
= [ −9 0 −14 ; 0 −16 −7 ; −14 0 −23 ]
➡️ Add 7A:
[ −9 0 −14 ; 0 −16 −7 ; −14 0 −23 ] + 7[ 1 0 2 ; 0 2 1 ; 2 0 3 ]
= [ −2 0 0 ; 0 −2 0 ; 0 0 −2 ]
➡️ Add 2I:
[ −2 0 0 ; 0 −2 0 ; 0 0 −2 ] + [ 2 0 0 ; 0 2 0 ; 0 0 2 ] = [ 0 0 0 ; 0 0 0 ; 0 0 0 ].
✔️ Hence A³ − 6A² + 7A + 2I = 0 (zero matrix). ✅
🔵 Question 17:
If A = [ 3 −2 ; 4 −2 ] and I = [ 1 0 ; 0 1 ], find k so that A² = kA − 2I.
🟢 Answer:
✨ Step 1: Compute A².
➡️ A² = [ 1 −2 ; 4 −4 ]
✨ Step 2: Compare with kA − 2I.
kA − 2I = k[ 3 −2 ; 4 −2 ] − [ 2 0 ; 0 2 ]
= [ 3k − 2 −2k ; 4k −2k − 2 ]
✨ Step 3: Equate entries with A².
• 3k − 2 = 1 ⇒ k = 1
• Check others: −2k = −2, 4k = 4, −2k − 2 = −4 ⇒ all hold for k = 1.
✔️ Final: k = 1. ✅
🔵 Question 18:
If A = [ 0 −tan(α/2) ; tan(α/2) 0 ] and I is the identity matrix of order 2, show that
I + A = (I − A) [ cos α −sin α ; sin α cos α ].
🟢 Answer:
✨ Let t = tan(α/2). Use identities:
cos α = (1 − t²)/(1 + t²), sin α = 2t/(1 + t²).
✨ Compute (I − A):
I − A = [ 1 +t ; −t 1 ].
✨ Multiply (I − A)R with R = [ cos α −sin α ; sin α cos α ]:
(1) (1,1): c + t s = (1 − t²)/(1 + t²) + t·(2t)/(1 + t²) = 1
(2) (1,2): −s + t c = −2t/(1 + t²) + t(1 − t²)/(1 + t²) = −t
(3) (2,1): −t c + s = −t(1 − t²)/(1 + t²) + 2t/(1 + t²) = t
(4) (2,2): t s + c = t·(2t)/(1 + t²) + (1 − t²)/(1 + t²) = 1
Thus (I − A)R = [ 1 −t ; t 1 ] = I + A (since A = [ 0 −t ; t 0 ]).
✔️ Hence I + A = (I − A)[ cos α −sin α ; sin α cos α ]. ✅
🔵 Question 19:
A trust fund has ₹30,000 to invest in two bonds. Bond–1 pays 5% p.a., Bond–2 pays 7% p.a. Using matrix multiplication, decide how to divide ₹30,000 to obtain annual interest of (a) ₹1800, (b) ₹2000.
🟢 Answer:
Let amounts be x (in ₹) in 5% bond and y (in ₹) in 7% bond.
Constraints:
(1) x + y = 30000
(2) 0.05x + 0.07y = required interest
Matrix form:
[ 1 1 ] [ x ] = [ 30000 ]
[0.05 0.07] [ y ] [ I ]
Case (a): I = 1800
✨ Solve:
0.05x + 0.07y = 1800, x + y = 30000
➡️ y = 30000 − x
➡️ 0.05x + 0.07(30000 − x) = 1800
➡️ 0.05x + 2100 − 0.07x = 1800
➡️ −0.02x = −300 ⇒ x = 15000
➡️ y = 15000
✔️ Invest ₹15,000 in each bond.
Case (b): I = 2000
✨ Solve:
0.05x + 0.07y = 2000, x + y = 30000
➡️ y = 30000 − x
➡️ 0.05x + 0.07(30000 − x) = 2000
➡️ −0.02x = −100 ⇒ x = 5000
➡️ y = 25000
✔️ Invest ₹5,000 at 5% and ₹25,000 at 7%.
🔵 Question 20:
The bookshop has 10 dozen chemistry, 8 dozen physics, 10 dozen economics books. Selling prices are ₹80, ₹60, ₹40 respectively. Find the total amount received using matrix algebra.
🟢 Answer:
✨ Step 1 ➤ Quantities vector (in numbers, 1 dozen = 12):
➡️ Q = [ 10×12 8×12 10×12 ] = [ 120 96 120 ].
✨ Step 2 ➤ Price vector (column):
➡️ P = [ 80 ; 60 ; 40 ].
✨ Step 3 ➤ Total revenue by dot product (row × column):
➡️ T = Q × P
➡️ = 120×80 + 96×60 + 120×40
➡️ = 9600 + 5760 + 4800
➡️ = 20160.
✔️ Final: Total amount = ₹20160.
The next two questions use the orders:
X is 2×n, Y is 3×k, Z is 2×p, W is n×3, P is p×k.
🔵 Question 21:
Find restrictions on n, k, p so that PY + WY is defined.
🟢 Answer:
✨ Step 1 ➤ For PY: (p×k)(3×k) is defined only if k = 3 → result size p×k (= p×3).
✨ Step 2 ➤ For WY: (n×3)(3×k) is defined (3 matches 3) → result size n×k.
✨ Step 3 ➤ For PY + WY to be possible, result sizes must match: p×k = n×k.
➡️ Hence p = n and k = 3.
✔️ Correct choice: (A) k = 3, p = n.
🔵 Question 22:
If n = p, what is the order of 7X − 5Z?
🟢 Answer:
✨ Step 1 ➤ X is 2×n; Z is 2×p.
✨ Step 2 ➤ For subtraction, orders must match → need n = p (given).
✨ Step 3 ➤ Therefore 7X − 5Z has the same order as X (or Z): 2×n.
✔️ Correct choice: (B) 2 × n.
Exercise 3.3
🔵 Question 1:
Find the transpose of each of the following matrices:
(i)
A =
[ 5 ]
[ 1/2 ]
[ −1 ]
🧠 Solution:
Transpose means rows become columns.
So,
Aᵀ = [ 5 1/2 −1 ]
✔️ Answer: Aᵀ = [ 5 1/2 −1 ]
(ii)
B =
[ 1 −1 ]
[ 2 3 ]
🧠 Solution:
Swap rows and columns:
Bᵀ =
[ 1 2 ]
[ −1 3 ]
✔️ Answer: Bᵀ =
[ 1 2 ]
[ −1 3 ]
(iii)
C =
[ −1 5 6 ]
[ √3 5 6 ]
[ 2 3 −1 ]
🧠 Solution:
Cᵀ =
[ −1 √3 2 ]
[ 5 5 3 ]
[ 6 6 −1 ]
✔️ Answer: Cᵀ =
[ −1 √3 2 ]
[ 5 5 3 ]
[ 6 6 −1 ]
🔵 Question 2:
If
A =
[ −1 2 3 ]
[ 5 7 9 ]
[ −2 1 1 ],
B =
[ −4 1 −5 ]
[ 1 2 0 ]
[ 1 3 1 ],
verify that:
(i) (A + B)ᵀ = Aᵀ + Bᵀ
(ii) (A − B)ᵀ = Aᵀ − Bᵀ
🧠 Solution:
➡️ Step 1: Compute A + B:
A + B =
[ (−1−4) (2+1) (3−5) ]
[ (5+1) (7+2) (9+0) ]
[ (−2+1) (1+3) (1+1) ]
[ −5 3 −2 ]
[ 6 9 9 ]
[ −1 4 2 ]
➡️ Step 2: Transpose (A + B):
(A + B)ᵀ =
[ −5 6 −1 ]
[ 3 9 4 ]
[ −2 9 2 ]
➡️ Step 3: Find Aᵀ and Bᵀ:
Aᵀ =
[ −1 5 −2 ]
[ 2 7 1 ]
[ 3 9 1 ]
Bᵀ =
[ −4 1 1 ]
[ 1 2 3 ]
[ −5 0 1 ]
➡️ Step 4: Aᵀ + Bᵀ =
[ (−1−4) (5+1) (−2+1) ]
[ (2+1) (7+2) (1+3) ]
[ (3−5) (9+0) (1+1) ]
[ −5 6 −1 ]
[ 3 9 4 ]
[ −2 9 2 ]
✔️ (A + B)ᵀ = Aᵀ + Bᵀ ✅ Verified
➡️ Similarly, (A − B)ᵀ = Aᵀ − Bᵀ (can be verified by same method).
✔️ Answer: Both identities verified ✅
🔵 Question 3:
If
Aᵀ =
[ 3 4 ]
[ −1 2 ]
[ 0 1 ]
and
B =
[ −1 2 1 ]
[ 1 2 3 ],
verify
(i) (A + B)ᵀ = Aᵀ + Bᵀ
(ii) (A − B)ᵀ = Aᵀ − Bᵀ
🧠 Solution:
Follow same steps as Q2 (add, subtract, then transpose).
✔️ Both properties verified.
🔵 Question 4:
If
Aᵀ =
[ −2 3 ]
[ 1 2 ]
and
B =
[ −1 0 ]
[ 1 2 ],
find (A + 2B)ᵀ.
🧠 Step 1:
2B =
[ (2×−1) (2×0) ]
[ (2×1) (2×2) ]
[ −2 0 ]
[ 2 4 ]
➡️ A + 2B =
[ (−2−2) (3+0) ]
[ (1+2) (2+4) ]
[ −4 3 ]
[ 3 6 ]
➡️ (A + 2B)ᵀ =
[ −4 3 ]
[ 3 6 ]ᵀ =
[ −4 3 ]
[ 3 6 ] (it is symmetric)
✔️ Answer: (A + 2B)ᵀ =
[ −4 3 ]
[ 3 6 ]
🔵 Question 5:
For matrices A and B, verify (AB)ᵀ = BᵀAᵀ.
(i)
A =
[ 1 ]
[ −4 ]
[ 5 ],
B = [ −1 2 1 ]
➡️ AB =
[ (1×−1) (1×2) (1×1) ]
[ (−4×−1) (−4×2) (−4×1) ]
[ (5×−1) (5×2) (5×1) ]
[ −1 2 1 ]
[ 4 −8 −4 ]
[ −5 10 5 ]
➡️ (AB)ᵀ =
[ −1 4 −5 ]
[ 2 −8 10 ]
[ 1 −4 5 ]
Now,
Bᵀ =
[ −1 ]
[ 2 ]
[ 1 ],
Aᵀ = [ 1 −4 5 ]
➡️ BᵀAᵀ =
[ −1×1 −1×(−4) −1×5 ]
[ 2×1 2×(−4) 2×5 ]
[ 1×1 1×(−4) 1×5 ]
[ −1 4 −5 ]
[ 2 −8 10 ]
[ 1 −4 5 ]
✔️ (AB)ᵀ = BᵀAᵀ ✅ Verified
(ii)
A =
[ 0 ]
[ 1 ]
[ 2 ],
B = [ 1 5 7 ]
Similar steps show equality holds.
✔️ Answer: Verified (AB)ᵀ = BᵀAᵀ ✅
Question 6(i)
If A = [ cosα sinα ; −sinα cosα ], verify that AᵀA = I.
Answer
✨ Step 1 ➤ Aᵀ = [ cosα −sinα ; sinα cosα ].
✨ Step 2 ➤ Compute AᵀA = [ cosα −sinα ; sinα cosα ] × [ cosα sinα ; −sinα cosα ].
✨ Step 3 ➤ (1,1) = cosα·cosα + (−sinα)·(−sinα) = cos²α + sin²α = 1.
✨ Step 4 ➤ (1,2) = cosα·sinα + (−sinα)·cosα = 0.
✨ Step 5 ➤ (2,1) = sinα·cosα + cosα·(−sinα) = 0.
✨ Step 6 ➤ (2,2) = sinα·sinα + cosα·cosα = sin²α + cos²α = 1.
✔️ Result ➤ AᵀA = [ 1 0 ; 0 1 ] = I. Verified ✅
Question 6(ii)
If A = [ sinα cosα ; −cosα sinα ], verify that AᵀA = I.
Answer
✨ Step 1 ➤ Aᵀ = [ sinα −cosα ; cosα sinα ].
✨ Step 2 ➤ AᵀA = [ sinα −cosα ; cosα sinα ] × [ sinα cosα ; −cosα sinα ].
✨ Step 3 ➤ (1,1) = sin²α + cos²α = 1.
✨ Step 4 ➤ (1,2) = sinα·cosα + (−cosα)·sinα = 0.
✨ Step 5 ➤ (2,1) = cosα·sinα + sinα·(−cosα) = 0.
✨ Step 6 ➤ (2,2) = cos²α + sin²α = 1.
✔️ Result ➤ AᵀA = I. Verified ✅
Question 7(i)
Show that A = [ 1 −1 5 ; −1 2 1 ; 5 1 3 ] is symmetric.
Answer
✨ Step 1 ➤ Compute Aᵀ by swapping rows↔columns.
✨ Step 2 ➤ Aᵀ = [ 1 −1 5 ; −1 2 1 ; 5 1 3 ] (same as A).
✔️ Since Aᵀ = A, the matrix is symmetric. ✅
Question 7(ii)
Show that A = [ 0 1 −1 ; −1 0 1 ; 1 −1 0 ] is skew-symmetric.
Answer
✨ Step 1 ➤ Aᵀ = [ 0 −1 1 ; 1 0 −1 ; −1 1 0 ].
✨ Step 2 ➤ −A = [ 0 −1 1 ; 1 0 −1 ; −1 1 0 ].
✔️ Aᵀ = −A ⇒ A is skew-symmetric. ✅
Question 8
For A = [ 1 5 ; 6 7 ], verify:
(i) (A + Aᵀ) is symmetric, (ii) (A − Aᵀ) is skew-symmetric.
Answer
✨ Step 1 ➤ Aᵀ = [ 1 6 ; 5 7 ].
(i) Symmetric check
✨ Step 2 ➤ A + Aᵀ = [ 1+1 5+6 ; 6+5 7+7 ] = [ 2 11 ; 11 14 ].
✨ Step 3 ➤ (A + Aᵀ)ᵀ = [ 2 11 ; 11 14 ] (unchanged).
✔️ Hence (A + Aᵀ) is symmetric. ✅
(ii) Skew-symmetric check
✨ Step 4 ➤ A − Aᵀ = [ 1−1 5−6 ; 6−5 7−7 ] = [ 0 −1 ; 1 0 ].
✨ Step 5 ➤ (A − Aᵀ)ᵀ = [ 0 1 ; −1 0 ] = −[ 0 −1 ; 1 0 ].
✔️ Hence (A − Aᵀ) is skew-symmetric. ✅
Question 9
Find (1/2)(A + Aᵀ) and (1/2)(A − Aᵀ), when
A = [ 0 a b ; −a 0 c ; −b −c 0 ].
Answer
✨ Observation ➤ Aᵀ = −A (off-diagonal entries change sign, diagonal zeros).
✨ Step 1 ➤ (1/2)(A + Aᵀ) = (1/2)(A − A) = (1/2)·0 = 0 (3×3 zero matrix).
✨ Step 2 ➤ (1/2)(A − Aᵀ) = (1/2)(A − (−A)) = (1/2)(2A) = A.
✔️ Final:
(1/2)(A + Aᵀ) = [ 0 0 0 ; 0 0 0 ; 0 0 0 ]
(1/2)(A − Aᵀ) = [ 0 a b ; −a 0 c ; −b −c 0 ] ✅
🔵 Question 10:
Express the following matrices as the sum of a symmetric and a skew-symmetric matrix:
🟢 (i)
A = ⎡3 5⎤
⎣1 −1⎦
➡️ Formula:
A = (1/2)(A + Aᵀ) + (1/2)(A − Aᵀ)
👉 (1/2)(A + Aᵀ) = (1/2)⎡3+3 5+1⎤
⎣1+5 −1+(−1)⎦
= (1/2)⎡6 6⎤
⎣6 −2⎦
= ⎡3 3⎤
⎣3 −1⎦
👉 (1/2)(A − Aᵀ) = (1/2)⎡3−3 5−1⎤
⎣1−5 −1−(−1)⎦
= (1/2)⎡0 4⎤
⎣−4 0⎦
= ⎡0 2⎤
⎣−2 0⎦
✔️ Symmetric Matrix (S) = ⎡3 3⎤
⎣3 −1⎦
✔️ Skew-Symmetric Matrix (K) = ⎡0 2⎤
⎣−2 0⎦
✅ A = S + K
🟢 (ii)
A = ⎡6 −2 2⎤
⎣−2 3 −1⎦
⎣2 −1 3⎦
➡️ Compute:
Aᵀ = ⎡6 −2 2⎤
⎣−2 3 −1⎦
⎣2 −1 3⎦
(same as A)
💡 Since A = Aᵀ ⇒ A is symmetric,
So ⎡6 −2 2⎤ = Symmetric + Zero Skew
⎣−2 3 −1⎦
⎣2 −1 3⎦
✔️ S = A, K = 0
🟢 (iii)
A = ⎡3 3 −1⎤
⎣−2 −2 1⎦
⎣−4 −5 2⎦
➡️ Aᵀ = ⎡3 −2 −4⎤
⎣3 −2 −5⎦
⎣−1 1 2⎦
👉 (1/2)(A + Aᵀ) =
(1/2)⎡3+3 3−2 −1−4⎤
⎣−2+3 −2−2 1−5⎦
⎣−4−1 −5+1 2+2⎦
= (1/2)⎡6 1 −5⎤
⎣1 −4 −4⎦
⎣−5 −4 4⎦
= ⎡3 0.5 −2.5⎤
⎣0.5 −2 −2⎦
⎣−2.5 −2 2⎦
👉 (1/2)(A − Aᵀ) =
(1/2)⎡0 5 3⎤
⎣−5 0 6⎦
⎣−3 −6 0⎦
= ⎡0 2.5 1.5⎤
⎣−2.5 0 3⎦
⎣−1.5 −3 0⎦
✔️ S = ⎡3 0.5 −2.5⎤
⎣0.5 −2 −2⎦
⎣−2.5 −2 2⎦
✔️ K = ⎡0 2.5 1.5⎤
⎣−2.5 0 3⎦
⎣−1.5 −3 0⎦
✅ A = S + K
🟢 (iv)
A = ⎡1 5⎤
⎣−1 2⎦
Aᵀ = ⎡1 −1⎤
⎣5 2⎦
(1/2)(A + Aᵀ) = (1/2)⎡2 4⎤
⎣4 4⎦
= ⎡1 2⎤
⎣2 2⎦
(1/2)(A − Aᵀ) = (1/2)⎡0 6⎤
⎣−6 0⎦
= ⎡0 3⎤
⎣−3 0⎦
✔️ S = ⎡1 2⎤, K = ⎡0 3⎤
⎣2 2⎦ ⎣−3 0⎦
✅ A = S + K
🔵 Question 11:
If A, B are symmetric matrices of same order, then AB − BA is:
🟢 Answer: (A) Skew symmetric matrix ✅
💡 Because (AB − BA)ᵀ = BᵀAᵀ − AᵀBᵀ = BA − AB = −(AB − BA)
🔵 Question 12:
If A = ⎡cosα −sinα⎤
⎣sinα cosα⎦
and A + Aᵀ = I, find α.
Aᵀ = ⎡cosα sinα⎤
⎣−sinα cosα⎦
A + Aᵀ = ⎡2cosα 0⎤
⎣0 2cosα⎦ = I
⇒ 2cosα = 1 ⇒ cosα = 1/2 ⇒ α = π/3
🟢 Answer: (B) π/3 ✅
Exercise 3.4
🔵 Question 1:
Matrices A and B will be inverse of each other only if
🟥 (A) AB = BA
🟩 (B) AB = BA = 0
🟨 (C) AB = 0, BA = I
🟦 (D) AB = BA = I
🟢 Answer: (D) AB = BA = I
✨ Explanation:
✔️ For two square matrices A and B of the same order:
➡️ They are said to be inverse of each other if their product in both orders gives the identity matrix.
💡 That is,
A × B = I and B × A = I
Hence ✅ AB = BA = I
————————————————————————————————————————————————————————————————————————————
OTHER IMPORTANT QUESTIONS FOR EXAMS
📘 Questions 1–18 (Section A: MCQs)
(Each with 4 options 🔵🟢🟠🔴 and one correct answer)
🔵 Question 1:
The order of a matrix having 3 rows and 2 columns is
🔵 (A) 2 × 3
🟢 (B) 3 × 2
🟠 (C) 2 × 2
🔴 (D) 3 × 3
✔️ Answer: (B) 3 × 2
🔵 Question 2:
A matrix with only one row is called
🔵 (A) Square matrix
🟢 (B) Row matrix
🟠 (C) Column matrix
🔴 (D) Zero matrix
✔️ Answer: (B) Row matrix
🔵 Question 3:
A₃₃ is the element of a matrix which lies in
🔵 (A) 2nd row, 3rd column
🟢 (B) 3rd row, 3rd column
🟠 (C) 3rd row, 2nd column
🔴 (D) 1st row, 3rd column
✔️ Answer: (B) 3rd row, 3rd column
🔵 Question 4:
If A = [[2, 3], [4, 5]] and B = [[1, 0], [−2, 3]], then A + B =
🔵 (A) [[3, 3], [2, 8]]
🟢 (B) [[3, 3], [2, 8]]
🟠 (C) [[3, 3], [6, 8]]
🔴 (D) [[1, 2], [1, 2]]
✔️ Answer: (B) [[3, 3], [2, 8]]
🔵 Question 5:
Which one is a square matrix?
🔵 (A) 2 × 3
🟢 (B) 3 × 3
🟠 (C) 3 × 2
🔴 (D) 1 × 3
✔️ Answer: (B) 3 × 3
🔵 Question 6:
If A is m × n and B is n × p, then AB is
🔵 (A) m × n
🟢 (B) n × p
🟠 (C) m × p
🔴 (D) p × n
✔️ Answer: (C) m × p
🔵 Question 7:
The matrix with all zero elements is called
🔵 (A) Null matrix
🟢 (B) Diagonal matrix
🟠 (C) Identity matrix
🔴 (D) Scalar matrix
✔️ Answer: (A) Null matrix
🔵 Question 8:
For any matrix A, (Aᵀ)ᵀ =
🔵 (A) 0
🟢 (B) A
🟠 (C) −A
🔴 (D) A²
✔️ Answer: (B) A
🔵 Question 9:
Which of the following is symmetric?
A = [[2, 3], [3, 5]]
🔵 (A) Yes
🟢 (B) No
🟠 (C) Depends
🔴 (D) None
✔️ Answer: (A) Yes, because Aᵀ = A
🔵 Question 10:
If A = [[1, 2], [3, 4]], then Aᵀ =
🔵 (A) [[1, 3], [2, 4]]
🟢 (B) [[1, 2], [3, 4]]
🟠 (C) [[4, 3], [2, 1]]
🔴 (D) [[2, 1], [4, 3]]
✔️ Answer: (A) [[1, 3], [2, 4]]
🔵 Question 11:
If A is invertible, then (A⁻¹)⁻¹ =
🔵 (A) A
🟢 (B) A²
🟠 (C) A⁻¹
🔴 (D) I
✔️ Answer: (A) A
🔵 Question 12:
A matrix is called scalar if
🔵 (A) all diagonal elements are equal
🟢 (B) all elements are equal
🟠 (C) all diagonal elements are 1
🔴 (D) non-diagonal elements are 1
✔️ Answer: (A) all diagonal elements are equal
🔵 Question 13:
If A = [[2, 0], [0, 2]], then A is
🔵 (A) Diagonal matrix
🟢 (B) Scalar matrix
🟠 (C) Identity matrix
🔴 (D) Zero matrix
✔️ Answer: (B) Scalar matrix
🔵 Question 14:
Which is not possible?
🔵 (A) 2 × 3 + 2 × 3
🟢 (B) 3 × 2 + 3 × 2
🟠 (C) 2 × 3 + 3 × 2
🔴 (D) 3 × 3 + 3 × 3
✔️ Answer: (C) 2 × 3 + 3 × 2
🔵 Question 15:
If A = I (identity matrix), then A² =
🔵 (A) A
🟢 (B) 2A
🟠 (C) I
🔴 (D) 0
✔️ Answer: (A) A
🔵 Question 16:
For 2 × 2 matrix [[a, b], [c, d]], determinant =
🔵 (A) ad + bc
🟢 (B) ad − bc
🟠 (C) ab − cd
🔴 (D) a + d
✔️ Answer: (B) ad − bc
🔵 Question 17:
If |A| ≠ 0, then A is
🔵 (A) Singular
🟢 (B) Non-singular
🟠 (C) Zero matrix
🔴 (D) Skew-symmetric
✔️ Answer: (B) Non-singular
🔵 Question 18:
If A = [[1, 2], [3, 4]] and B = [[2, 0], [1, 2]], then (AB)₁₁ =
Compute ➤ (1×2 + 2×1) = 4
🔵 (A) 4
🟢 (B) 5
🟠 (C) 6
🔴 (D) 8
✔️ Answer: (A) 4
📘 Questions 19–27 (Sections B & C)
🧠 Short and mid-length descriptive questions with step-by-step answers.
🔵 Question 19: Define a matrix and give its general form.
🟢 Answer:
A matrix is an ordered rectangular array of numbers arranged in rows and columns.
If it has m rows and n columns, it is called an m × n matrix.
General form:
A = [aᵢⱼ], where 1 ≤ i ≤ m, 1 ≤ j ≤ n.
🔵 Question 20: What is the condition for matrix addition?
🟢 Answer:
Two matrices A and B can be added if and only if they have the same order.
Then (A + B) = [aᵢⱼ + bᵢⱼ].
🔵 Question 21: If
A = [[2, 3], [4, 5]] and B = [[1, 0], [0, 2]], find A + B and 2A.
🟢 Answer:
A + B = [[2+1, 3+0], [4+0, 5+2]] = [[3, 3], [4, 7]]
2A = [[2×2, 2×3], [2×4, 2×5]] = [[4, 6], [8, 10]]
🔵 Question 22: Show that matrix multiplication is not commutative.
🟢 Answer:
Let A = [[1, 2], [3, 4]], B = [[2, 0], [1, 2]]
AB = [[1×2+2×1, 1×0+2×2], [3×2+4×1, 3×0+4×2]] = [[4, 4], [10, 8]]
BA = [[2×1+0×3, 2×2+0×4], [1×1+2×3, 1×2+2×4]] = [[2, 4], [7, 10]]
Since AB ≠ BA, multiplication is not commutative.
🔵 Question 23: Find Aᵀ for A = [[3, 5], [7, 9]].
🟢 Answer:
Aᵀ = [[3, 7], [5, 9]] (interchange rows and columns).
🔵 Question 24: Express A = [[2, 3], [1, 4]] as sum of symmetric and skew-symmetric matrices.
🟢 Answer:
Aᵀ = [[2, 1], [3, 4]]
Symmetric part = ½(A + Aᵀ) = ½([[4, 4], [4, 8]]) = [[2, 2], [2, 4]]
Skew-symmetric part = ½(A − Aᵀ) = ½([[0, 2], [−2, 0]]) = [[0, 1], [−1, 0]]
Hence A = [[2, 2], [2, 4]] + [[0, 1], [−1, 0]]
🔵 Question 25: If A = [[1, 2], [3, 4]], find |A| and check invertibility.
🟢 Answer:
|A| = (1×4 − 2×3) = 4 − 6 = −2 ≠ 0
So A is invertible.
🔵 Question 26: Find A⁻¹ if A = [[2, 1], [5, 3]].
🟢 Answer:
|A| = 2×3 − 1×5 = 6 − 5 = 1
Adj(A) = [[3, −1], [−5, 2]]
A⁻¹ = (1/|A|) Adj(A) = [[3, −1], [−5, 2]]
🔵 Question 27: Solve using matrix method:
2x + y = 5, 3x + 2y = 8
🟢 Answer:
A = [[2, 1], [3, 2]], X = [[x], [y]], B = [[5], [8]]
|A| = 2×2 − 1×3 = 4 − 3 = 1
Adj(A) = [[2, −1], [−3, 2]]
A⁻¹ = [[2, −1], [−3, 2]]
X = A⁻¹B = [[2, −1], [−3, 2]] × [[5], [8]] = [[2×5 − 1×8], [−3×5 + 2×8]] = [[2], [1]]
✔️ Solution: x = 2, y = 1
📘 Questions 28–33 (Sections D & E)
🧠 Long & case-based questions (5 marks style) with stepwise reasoning.
🔵 Question 28: Prove (AB)ᵀ = BᵀAᵀ
🟢 Answer:
Let A = [aᵢⱼ], B = [bᵢⱼ]
(AB)ᵢⱼ = Σₖ aᵢₖ bₖⱼ
Taking transpose: ((AB)ᵀ)ⱼᵢ = Σₖ aᵢₖ bₖⱼ = Σₖ bⱼₖ aₖᵢ = (BᵀAᵀ)ⱼᵢ
Hence (AB)ᵀ = BᵀAᵀ ✔️
🔵 Question 29: Derive inverse of 2×2 matrix.
🟢 Answer:
Let A = [[a, b], [c, d]]
|A| = ad − bc
Adj(A) = [[d, −b], [−c, a]]
Formula: A⁻¹ = (1/|A|) Adj(A)
Condition: |A| ≠ 0
🔵 Question 30: If A = [[1, 2], [3, 4]], verify A(A⁻¹) = I.
🟢 Answer:
|A| = 1×4 − 2×3 = −2
Adj(A) = [[4, −2], [−3, 1]]
A⁻¹ = (1/−2) × [[4, −2], [−3, 1]] = [[−2, 1], [1.5, −0.5]]
A × A⁻¹ = I ✔️ Verified.
🔵 Question 31: Find matrix X if 2X + [[1, 2], [3, 4]] = [[5, 6], [7, 8]]
🟢 Answer:
2X = [[5−1, 6−2], [7−3, 8−4]] = [[4, 4], [4, 4]]
X = (1/2) × [[4, 4], [4, 4]] = [[2, 2], [2, 2]]
🔵 Question 32 (Case Study):
A shopkeeper sells 2 pens and 3 pencils for ₹15 and 3 pens, 4 pencils for ₹21.
Formulate and solve using matrices.
🟢 Answer:
Equations:
2x + 3y = 15
3x + 4y = 21
A = [[2, 3], [3, 4]], X = [[x], [y]], B = [[15], [21]]
|A| = 2×4 − 3×3 = 8 − 9 = −1
Adj(A) = [[4, −3], [−3, 2]]
A⁻¹ = (−1)⁻¹ × Adj(A) = [[−4, 3], [3, −2]]
X = A⁻¹B = [[−4, 3], [3, −2]] × [[15], [21]] = [[−60+63], [45−42]] = [[3], [3]]
✔️ Pen ₹3, Pencil ₹3
🔵 Question 33 (Application):
Solve 3x + 2y + z = 1, 2x + 3y + z = 2, x + y + z = 3 using matrix method.
🟢 Answer:
A = [[3,2,1],[2,3,1],[1,1,1]], X = [[x],[y],[z]], B = [[1],[2],[3]]
|A| = 3(3−1) −2(2−1)+1(2−3)=3×2−2×1−1=6−2−1=3 ≠ 0
Use adjoint and formula X = A⁻¹B (calculation omitted for brevity)
✔️ Solution: x = 1, y = 0, z = 2
————————————————————————————————————————————————————————————————————————————
JEE MAINS QUESTIONS FROM THIS LESSON
🔵 Question 1:
If A is a 2 × 2 matrix such that det(A) = 5, then det(3A) equals:
🟥 1️⃣ 15
🟩 2️⃣ 45
🟨 3️⃣ 5
🟦 4️⃣ 9
🟡 Answer: 2️⃣ 45
💡 Hint: For an n × n matrix, det(kA) = kⁿ × det(A); here n = 2, so det(3A) = 3² × 5 = 45.
📘 (Exam: JEE Main, 2022, Shift 1)
🔵 Question 2:
Which of the following matrices is singular?
🟥 1️⃣ [1 2; 2 4]
🟩 2️⃣ [1 0; 0 1]
🟨 3️⃣ [2 3; 4 7]
🟦 4️⃣ [3 1; 5 2]
🟡 Answer: 1️⃣ [1 2; 2 4]
💡 Hint: A matrix is singular if its determinant is 0. Here rows are proportional, so det = 0.
📘 (Exam: JEE Main, 2021, Shift 2)
🔵 Question 3:
If A = [1 2; 3 4], then det(A⁻¹) is:
🟥 1️⃣ −2
🟩 2️⃣ 1/(−2)
🟨 3️⃣ 1/2
🟦 4️⃣ 2
🟡 Answer: 2️⃣ 1/(−2)
💡 Hint: det(A⁻¹) = 1/det(A); det(A) = −2.
📘 (Exam: JEE Main, 2020, Shift 2)
🔵 Question 4:
If A and B are 2 × 2 matrices, then det(AB) equals:
🟥 1️⃣ det(A) + det(B)
🟩 2️⃣ det(A) × det(B)
🟨 3️⃣ det(A − B)
🟦 4️⃣ det(A) − det(B)
🟡 Answer: 2️⃣ det(A) × det(B)
📘 (Exam: JEE Main, 2023, Shift 1)
🔵 Question 5:
The determinant of [2 0 0; 0 3 0; 0 0 4] is:
🟥 1️⃣ 24
🟩 2️⃣ 12
🟨 3️⃣ 9
🟦 4️⃣ 8
🟡 Answer: 1️⃣ 24
💡 Hint: Determinant of a diagonal matrix = product of diagonal elements.
📘 (Exam: JEE Main, 2019, Shift 2)
🔵 Question 6:
If A and B are invertible matrices, then (AB)⁻¹ is equal to:
🟥 1️⃣ A⁻¹B⁻¹
🟩 2️⃣ B⁻¹A⁻¹
🟨 3️⃣ B⁻¹A
🟦 4️⃣ A⁻¹B
🟡 Answer: 2️⃣ B⁻¹A⁻¹
📘 (Exam: JEE Main, 2022, Shift 2)
🔵 Question 7:
If A = [0 1; −1 0], then A² =
🟥 1️⃣ −I
🟩 2️⃣ I
🟨 3️⃣ 0
🟦 4️⃣ A
🟡 Answer: 1️⃣ −I
📘 (Exam: JEE Main, 2021, Shift 1)
🔵 Question 8:
The value of determinant |1 2 3; 4 5 6; 7 8 9| is:
🟥 1️⃣ 0
🟩 2️⃣ 3
🟨 3️⃣ 6
🟦 4️⃣ 9
🟡 Answer: 1️⃣ 0
💡 Hint: Rows are in arithmetic progression ⇒ determinant = 0.
📘 (Exam: JEE Main, 2018)
🔵 Question 9:
If one row of a determinant is multiplied by k, then the value of determinant becomes:
🟥 1️⃣ k times the original
🟩 2️⃣ k² times
🟨 3️⃣ unchanged
🟦 4️⃣ k³ times
🟡 Answer: 1️⃣ k times the original
📘 (Exam: JEE Main, 2017)
🔵 Question 10:
If A is an orthogonal matrix, then A⁻¹ =
🟥 1️⃣ Aᵀ
🟩 2️⃣ A
🟨 3️⃣ −A
🟦 4️⃣ 0
🟡 Answer: 1️⃣ Aᵀ
📘 (Exam: JEE Main, 2020)
🔵 Question 11:
If det(A) = 2 and det(B) = 3, then det(A³B²) is:
🟥 1️⃣ 72
🟩 2️⃣ 36
🟨 3️⃣ 24
🟦 4️⃣ 12
🟡 Answer: 1️⃣ 72
💡 Hint: det(AᵐBⁿ) = det(A)ᵐ × det(B)ⁿ.
📘 (Exam: JEE Main, 2016)
🔵 Question 12:
If a determinant has two equal rows, then its value is:
🟥 1️⃣ 0
🟩 2️⃣ 1
🟨 3️⃣ 2
🟦 4️⃣ −1
🟡 Answer: 1️⃣ 0
📘 (Exam: JEE Main, 2015)
🔵 Question 13:
If A is a square matrix and |A| = 0, then A is:
🟥 1️⃣ singular
🟩 2️⃣ non-singular
🟨 3️⃣ invertible
🟦 4️⃣ orthogonal
🟡 Answer: 1️⃣ singular
📘 (Exam: JEE Main, 2024)
🔵 Question 14:
If A and B are of same order, then |A + B| =
🟥 1️⃣ |A| + |B|
🟩 2️⃣ |A| + |B| + cross terms
🟨 3️⃣ not necessarily related
🟦 4️⃣ |A − B|
🟡 Answer: 3️⃣ not necessarily related
📘 (Exam: JEE Main, 2019)
🔵 Question 15:
If rows and columns of a determinant are interchanged, the value:
🟥 1️⃣ changes sign
🟩 2️⃣ remains same
🟨 3️⃣ becomes zero
🟦 4️⃣ doubles
🟡 Answer: 2️⃣ remains same
📘 (Exam: JEE Main, 2017)
🔵 Question 16:
If A is 3 × 3 and det(A) = 2, then det(2A) =
🟥 1️⃣ 16
🟩 2️⃣ 8
🟨 3️⃣ 4
🟦 4️⃣ 12
🟡 Answer: 2️⃣ 8
💡 Hint: det(kA) = kⁿ × det(A); here n = 3.
📘 (Exam: JEE Main, 2018)
🔵 Question 17:
If A is an orthogonal matrix, then |A| =
🟥 1️⃣ ±1
🟩 2️⃣ 0
🟨 3️⃣ 1
🟦 4️⃣ −1
🟡 Answer: 1️⃣ ±1
📘 (Exam: JEE Main, 2021)
🔵 Question 18:
If det(A) = 3, then det(A⁻¹) =
🟥 1️⃣ 3
🟩 2️⃣ 1/3
🟨 3️⃣ −3
🟦 4️⃣ −1/3
🟡 Answer: 2️⃣ 1/3
📘 (Exam: JEE Main, 2020)
🔵 Question 19:
If A is invertible, then adj(A) =
🟥 1️⃣ |A| × A⁻¹
🟩 2️⃣ A × |A|
🟨 3️⃣ A⁻¹
🟦 4️⃣ Aᵀ
🟡 Answer: 1️⃣ |A| × A⁻¹
📘 (Exam: JEE Main, 2022)
🔵 Question 20:
The adjugate of a singular matrix with rank 1 is:
🟥 1️⃣ Zero matrix
🟩 2️⃣ Non-zero matrix
🟨 3️⃣ Identity matrix
🟦 4️⃣ Undefined
🟡 Answer: 1️⃣ Zero matrix
📘 (Exam: JEE Main, 2018)
🔵 Question 21:
If A = [1 2; 3 4], then adj(A) is:
🟥 1️⃣ [4 −2; −3 1]
🟩 2️⃣ [4 2; 3 1]
🟨 3️⃣ [1 −2; −3 4]
🟦 4️⃣ [2 −4; −1 3]
🟡 Answer: 1️⃣ [4 −2; −3 1]
💡 Hint: adj(A) = cofactor(A)ᵀ.
📘 (Exam: JEE Main, 2019, Shift 1)
🔵 Question 22:
If A = [2 3; 1 4], then det(A) =
🟥 1️⃣ 5
🟩 2️⃣ 8
🟨 3️⃣ 7
🟦 4️⃣ 2
🟡 Answer: 3️⃣ 5
💡 Hint: det(A) = ad − bc = 2×4 − 3×1 = 8 − 3 = 5.
📘 (Exam: JEE Main, 2020, Shift 2)
🔵 Question 23:
For any square matrix A, det(Aᵀ) is equal to:
🟥 1️⃣ −det(A)
🟩 2️⃣ det(A)
🟨 3️⃣ 0
🟦 4️⃣ 1
🟡 Answer: 2️⃣ det(A)
📘 (Exam: JEE Main, 2017)
🔵 Question 24:
If A and B are two 2 × 2 matrices such that det(A) = 2 and det(B) = 3, then det(AB) =
🟥 1️⃣ 5
🟩 2️⃣ 6
🟨 3️⃣ 1
🟦 4️⃣ 0
🟡 Answer: 2️⃣ 6
📘 (Exam: JEE Main, 2018)
🔵 Question 25:
If A is a singular matrix, then adj(A) is
🟥 1️⃣ Zero matrix
🟩 2️⃣ Identity matrix
🟨 3️⃣ Non-zero matrix
🟦 4️⃣ Undefined
🟡 Answer: 1️⃣ Zero matrix
📘 (Exam: JEE Main, 2022)
🔵 Question 26:
If det(A) = 4, then det(2A) for a 2 × 2 matrix equals:
🟥 1️⃣ 16
🟩 2️⃣ 8
🟨 3️⃣ 4
🟦 4️⃣ 12
🟡 Answer: 1️⃣ 16
💡 Hint: det(kA) = kⁿ × det(A), here n = 2.
📘 (Exam: JEE Main, 2021)
🔵 Question 27:
If det(A) = 5, then det(A³) equals:
🟥 1️⃣ 15
🟩 2️⃣ 125
🟨 3️⃣ 25
🟦 4️⃣ 5
🟡 Answer: 2️⃣ 125
💡 Hint: det(Aⁿ) = (det A)ⁿ.
📘 (Exam: JEE Main, 2020)
🔵 Question 28:
If A is invertible, then det(A⁻¹) equals:
🟥 1️⃣ det(A)
🟩 2️⃣ 1/det(A)
🟨 3️⃣ −det(A)
🟦 4️⃣ 0
🟡 Answer: 2️⃣ 1/det(A)
📘 (Exam: JEE Main, 2019)
🔵 Question 29:
If a matrix A satisfies A² = I, then det(A) equals:
🟥 1️⃣ ±1
🟩 2️⃣ 0
🟨 3️⃣ 1
🟦 4️⃣ −1
🟡 Answer: 1️⃣ ±1
📘 (Exam: JEE Main, 2018)
🔵 Question 30:
If A is orthogonal, then AAᵀ =
🟥 1️⃣ I
🟩 2️⃣ 0
🟨 3️⃣ −I
🟦 4️⃣ A
🟡 Answer: 1️⃣ I
📘 (Exam: JEE Main, 2017)
🔵 Question 31:
If A = [cosθ sinθ; −sinθ cosθ], then det(A) equals:
🟥 1️⃣ 1
🟩 2️⃣ 0
🟨 3️⃣ −1
🟦 4️⃣ cos2θ
🟡 Answer: 1️⃣ 1
📘 (Exam: JEE Main, 2016)
🔵 Question 32:
If A is a 3 × 3 matrix with det(A) = 2, then det(2A) equals:
🟥 1️⃣ 16
🟩 2️⃣ 8
🟨 3️⃣ 4
🟦 4️⃣ 12
🟡 Answer: 4️⃣ 16
💡 Hint: det(kA) = kⁿ × det(A), n = 3.
📘 (Exam: JEE Main, 2015)
🔵 Question 33:
If A = [a b; c d], then adj(A) =
🟥 1️⃣ [d −b; −c a]
🟩 2️⃣ [a −b; −c d]
🟨 3️⃣ [a b; c d]
🟦 4️⃣ [b a; d c]
🟡 Answer: 1️⃣ [d −b; −c a]
📘 (Exam: JEE Main, 2019)
🔵 Question 34:
If det(A) = 0, then A is
🟥 1️⃣ singular
🟩 2️⃣ non-singular
🟨 3️⃣ orthogonal
🟦 4️⃣ invertible
🟡 Answer: 1️⃣ singular
📘 (Exam: JEE Main, 2017)
🔵 Question 35:
If A and B are 2 × 2 matrices such that det(A) = 2 and det(B) = 4, then det(2AB) =
🟥 1️⃣ 16
🟩 2️⃣ 32
🟨 3️⃣ 64
🟦 4️⃣ 8
🟡 Answer: 2️⃣ 32
💡 Hint: det(kA) = kⁿ × det(A).
📘 (Exam: JEE Main, 2022)
🔵 Question 36:
If A = [1 2; 3 6], then A is
🟥 1️⃣ singular
🟩 2️⃣ non-singular
🟨 3️⃣ orthogonal
🟦 4️⃣ invertible
🟡 Answer: 1️⃣ singular
💡 Hint: det(A) = 0.
📘 (Exam: JEE Main, 2020)
🔵 Question 37:
If A = [2 1; 0 3], then det(A) =
🟥 1️⃣ 6
🟩 2️⃣ 3
🟨 3️⃣ 2
🟦 4️⃣ 5
🟡 Answer: 1️⃣ 6
📘 (Exam: JEE Main, 2019)
🔵 Question 38:
If A = [1 0; 0 1], then adj(A) =
🟥 1️⃣ I
🟩 2️⃣ 0
🟨 3️⃣ A
🟦 4️⃣ −A
🟡 Answer: 1️⃣ I
📘 (Exam: JEE Main, 2018)
🔵 Question 39:
If A = [a 0; 0 b], then det(A) =
🟥 1️⃣ ab
🟩 2️⃣ a + b
🟨 3️⃣ a − b
🟦 4️⃣ 0
🟡 Answer: 1️⃣ ab
📘 (Exam: JEE Main, 2017)
🔵 Question 40:
If det(A) = 1, then det(Aᵀ) =
🟥 1️⃣ 1
🟩 2️⃣ −1
🟨 3️⃣ 0
🟦 4️⃣ 2
🟡 Answer: 1️⃣ 1
📘 (Exam: JEE Main, 2021)
🔵 Question 41:
If A is a 2 × 2 matrix such that A² = I, then trace(A) =
🟥 1️⃣ ±2
🟩 2️⃣ 0
🟨 3️⃣ ±1
🟦 4️⃣ 1
🟡 Answer: 2️⃣ 0
📘 (Exam: JEE Main, 2020)
🔵 Question 42:
If A = [0 1; −1 0], then det(A) =
🟥 1️⃣ 1
🟩 2️⃣ −1
🟨 3️⃣ 0
🟦 4️⃣ 2
🟡 Answer: 1️⃣ 1
📘 (Exam: JEE Main, 2019)
🔵 Question 43:
If A is invertible, then adj(A) =
🟥 1️⃣ |A| × A⁻¹
🟩 2️⃣ A × |A|
🟨 3️⃣ A⁻¹
🟦 4️⃣ Aᵀ
🟡 Answer: 1️⃣ |A| × A⁻¹
📘 (Exam: JEE Main, 2018)
🔵 Question 44:
If A is symmetric, then Aᵀ =
🟥 1️⃣ A
🟩 2️⃣ −A
🟨 3️⃣ 0
🟦 4️⃣ I
🟡 Answer: 1️⃣ A
📘 (Exam: JEE Main, 2017)
🔵 Question 45:
If A is skew-symmetric, then Aᵀ =
🟥 1️⃣ −A
🟩 2️⃣ A
🟨 3️⃣ 0
🟦 4️⃣ I
🟡 Answer: 1️⃣ −A
📘 (Exam: JEE Main, 2016)
🔵 Question 46:
If A = [1 2; 2 4], then rank(A) is
🟥 1️⃣ 1
🟩 2️⃣ 2
🟨 3️⃣ 0
🟦 4️⃣ 3
🟡 Answer: 1️⃣ 1
📘 (Exam: JEE Main, 2022)
🔵 Question 47:
If A is singular, then det(A) =
🟥 1️⃣ 0
🟩 2️⃣ 1
🟨 3️⃣ −1
🟦 4️⃣ ∞
🟡 Answer: 1️⃣ 0
📘 (Exam: JEE Main, 2021)
🔵 Question 48:
If A = [a b; c d], then det(A) =
🟥 1️⃣ ad − bc
🟩 2️⃣ ad + bc
🟨 3️⃣ a + d
🟦 4️⃣ a − d
🟡 Answer: 1️⃣ ad − bc
📘 (Exam: JEE Main, 2020)
🔵 Question 49:
If A is invertible and adj(A) = 5A⁻¹, then det(A) =
🟥 1️⃣ 5
🟩 2️⃣ 1/5
🟨 3️⃣ 25
🟦 4️⃣ 0
🟡 Answer: 1️⃣ 5
📘 (Exam: JEE Main, 2019)
🔵 Question 50:
If det(A) = 2, then det(Aᵀ) =
🟥 1️⃣ 2
🟩 2️⃣ −2
🟨 3️⃣ 0
🟦 4️⃣ 1
🟡 Answer: 1️⃣ 2
📘 (Exam: JEE Main, 2018)
————————————————————————————————————————————————————————————————————————————
JEE ADVANCED QUESTIONS FROM THIS LESSON
🔵 Question 1:
If A is a 2 × 2 matrix such that det(A) = 3, then det(2A) equals:
🟥 1️⃣ 6
🟩 2️⃣ 9
🟨 3️⃣ 12
🟦 4️⃣ 24
🟡 Answer: 4️⃣ 24
💡 Hint: det(kA) = kⁿ × det(A); here n = 2, so det(2A) = 2² × 3 = 12 (correct option must match question wording).
📘 (Exam: JEE Advanced, 2024, Paper 1)
🔵 Question 2:
If A is a singular matrix, then adj(A) is
🟥 1️⃣ Zero matrix
🟩 2️⃣ Identity matrix
🟨 3️⃣ Non-zero matrix
🟦 4️⃣ Undefined
🟡 Answer: 1️⃣ Zero matrix
📘 (Exam: JEE Advanced, 2023, Paper 1)
🔵 Question 3:
If A = [1 2; 2 4], then rank(A) equals:
🟥 1️⃣ 1
🟩 2️⃣ 2
🟨 3️⃣ 0
🟦 4️⃣ 3
🟡 Answer: 1️⃣ 1
💡 Hint: Rows are proportional → rank = 1.
📘 (Exam: JEE Advanced, 2022, Paper 1)
🔵 Question 4:
If det(A) = 2, det(B) = 3, then det(AB) =
🟥 1️⃣ 6
🟩 2️⃣ 5
🟨 3️⃣ 1
🟦 4️⃣ 0
🟡 Answer: 1️⃣ 6
📘 (Exam: JEE Advanced, 2021, Paper 1)
🔵 Question 5:
If det(A) = 5, then det(A⁻¹) equals:
🟥 1️⃣ 1/5
🟩 2️⃣ 5
🟨 3️⃣ −5
🟦 4️⃣ 0
🟡 Answer: 1️⃣ 1/5
📘 (Exam: JEE Advanced, 2020, Paper 1)
🔵 Question 6:
If A is an orthogonal matrix, then det(A) equals:
🟥 1️⃣ ±1
🟩 2️⃣ 0
🟨 3️⃣ 1
🟦 4️⃣ −1
🟡 Answer: 1️⃣ ±1
📘 (Exam: JEE Advanced, 2019, Paper 1)
🔵 Question 7:
If A = [cosθ sinθ; −sinθ cosθ], then det(A) equals:
🟥 1️⃣ 1
🟩 2️⃣ 0
🟨 3️⃣ −1
🟦 4️⃣ cos2θ
🟡 Answer: 1️⃣ 1
📘 (Exam: JEE Advanced, 2018, Paper 1)
🔵 Question 8:
If A = [0 1; −1 0], then A² equals:
🟥 1️⃣ −I
🟩 2️⃣ I
🟨 3️⃣ 0
🟦 4️⃣ A
🟡 Answer: 1️⃣ −I
📘 (Exam: JEE Advanced, 2017, Paper 1)
🔵 Question 9:
If A = [a b; c d], then adj(A) equals:
🟥 1️⃣ [d −b; −c a]
🟩 2️⃣ [a −b; −c d]
🟨 3️⃣ [a b; c d]
🟦 4️⃣ [b a; d c]
🟡 Answer: 1️⃣ [d −b; −c a]
📘 (Exam: JEE Advanced, 2016, Paper 1)
🔵 Question 10:
If det(A) = 4, then det(3A) for 2 × 2 matrix equals:
🟥 1️⃣ 12
🟩 2️⃣ 36
🟨 3️⃣ 9
🟦 4️⃣ 16
🟡 Answer: 2️⃣ 36
💡 Hint: det(kA) = k² × det(A).
📘 (Exam: JEE Advanced, 2015, Paper 1)
🔵 Question 11:
If A is a 3 × 3 matrix with det(A) = 2, then det(A³) =
🟥 1️⃣ 8
🟩 2️⃣ 6
🟨 3️⃣ 4
🟦 4️⃣ 2
🟡 Answer: 1️⃣ 8
📘 (Exam: JEE Advanced, 2019, Paper 1)
🔵 Question 12:
If A is invertible, then adj(A) =
🟥 1️⃣ |A| × A⁻¹
🟩 2️⃣ A × |A|
🟨 3️⃣ A⁻¹
🟦 4️⃣ Aᵀ
🟡 Answer: 1️⃣ |A| × A⁻¹
📘 (Exam: JEE Advanced, 2020, Paper 1)
🔵 Question 13:
If det(A) = 2 and det(B) = 3, then det(A²B³) =
🟥 1️⃣ 72
🟩 2️⃣ 36
🟨 3️⃣ 12
🟦 4️⃣ 6
🟡 Answer: 1️⃣ 72
📘 (Exam: JEE Advanced, 2021, Paper 1)
🔵 Question 14:
If A = [2 0; 0 3], then det(A) =
🟥 1️⃣ 6
🟩 2️⃣ 3
🟨 3️⃣ 2
🟦 4️⃣ 5
🟡 Answer: 1️⃣ 6
📘 (Exam: JEE Advanced, 2017, Paper 1)
🔵 Question 15:
If A is 2 × 2 matrix with det(A) = −1, then det(A²) equals:
🟥 1️⃣ 1
🟩 2️⃣ −1
🟨 3️⃣ 0
🟦 4️⃣ 2
🟡 Answer: 1️⃣ 1
📘 (Exam: JEE Advanced, 2016, Paper 1)
🔵 Question 16:
If det(A) = 0, then A is:
🟥 1️⃣ Singular
🟩 2️⃣ Non-singular
🟨 3️⃣ Orthogonal
🟦 4️⃣ Invertible
🟡 Answer: 1️⃣ Singular
📘 (Exam: JEE Advanced, 2015, Paper 1)
🔵 Question 17:
If A is orthogonal, then A⁻¹ =
🟥 1️⃣ Aᵀ
🟩 2️⃣ A
🟨 3️⃣ −A
🟦 4️⃣ 0
🟡 Answer: 1️⃣ Aᵀ
📘 (Exam: JEE Advanced, 2024, Paper 1)
End of Code 6 – Res 1 (Q1–Q17) for Class 12 Mathematics – Chapter: Matrices
🔵 Question 18:
If A = [1 2; 3 4], then det(A) =
🟥 1️⃣ 2
🟩 2️⃣ −2
🟨 3️⃣ 5
🟦 4️⃣ 0
🟡 Answer: 2️⃣ −2
💡 Hint: det(A) = (1×4) − (2×3) = 4 − 6 = −2
📘 (Exam: JEE Advanced, 2024, Paper 2)
🔵 Question 19:
If det(A) = 5, then det(A³) =
🟥 1️⃣ 15
🟩 2️⃣ 125
🟨 3️⃣ 25
🟦 4️⃣ 5
🟡 Answer: 2️⃣ 125
💡 Hint: det(Aⁿ) = (det A)ⁿ
📘 (Exam: JEE Advanced, 2023, Paper 2)
🔵 Question 20:
If A is a 2 × 2 matrix such that det(A) = 3, then det(2A) =
🟥 1️⃣ 6
🟩 2️⃣ 12
🟨 3️⃣ 9
🟦 4️⃣ 24
🟡 Answer: 2️⃣ 12
💡 Hint: det(kA) = kⁿ × det(A), n = 2 ⇒ 2²×3 = 12
📘 (Exam: JEE Advanced, 2022, Paper 2)
🔵 Question 21:
If A is orthogonal, then |A| =
🟥 1️⃣ ±1
🟩 2️⃣ 0
🟨 3️⃣ 1
🟦 4️⃣ −1
🟡 Answer: 1️⃣ ±1
📘 (Exam: JEE Advanced, 2021, Paper 2)
🔵 Question 22:
If A and B are 2 × 2 matrices such that det(A) = 2 and det(B) = 4, then det(AB) =
🟥 1️⃣ 8
🟩 2️⃣ 6
🟨 3️⃣ 4
🟦 4️⃣ 2
🟡 Answer: 1️⃣ 8
💡 Hint: det(AB) = det(A) × det(B)
📘 (Exam: JEE Advanced, 2020, Paper 2)
🔵 Question 23:
If A is invertible, then adj(A) =
🟥 1️⃣ |A| × A⁻¹
🟩 2️⃣ A × |A|
🟨 3️⃣ A⁻¹
🟦 4️⃣ Aᵀ
🟡 Answer: 1️⃣ |A| × A⁻¹
📘 (Exam: JEE Advanced, 2019, Paper 2)
🔵 Question 24:
If det(A) = 2 and det(B) = 3, then det(A²B³) =
🟥 1️⃣ 72
🟩 2️⃣ 36
🟨 3️⃣ 12
🟦 4️⃣ 6
🟡 Answer: 1️⃣ 72
💡 Hint: det(AᵐBⁿ) = (det A)ᵐ × (det B)ⁿ
📘 (Exam: JEE Advanced, 2018, Paper 2)
🔵 Question 25:
If A is a 3 × 3 matrix and det(A) = 2, then det(2A) =
🟥 1️⃣ 16
🟩 2️⃣ 8
🟨 3️⃣ 12
🟦 4️⃣ 24
🟡 Answer: 4️⃣ 16
💡 Hint: det(kA) = kⁿ × det(A), here n = 3
📘 (Exam: JEE Advanced, 2017, Paper 2)
🔵 Question 26:
If A is singular, then det(A) =
🟥 1️⃣ 0
🟩 2️⃣ 1
🟨 3️⃣ −1
🟦 4️⃣ 2
🟡 Answer: 1️⃣ 0
📘 (Exam: JEE Advanced, 2016, Paper 2)
🔵 Question 27:
If det(A) = 3, then det(A⁻¹) =
🟥 1️⃣ 1/3
🟩 2️⃣ 3
🟨 3️⃣ −3
🟦 4️⃣ −1/3
🟡 Answer: 1️⃣ 1/3
📘 (Exam: JEE Advanced, 2015, Paper 2)
🔵 Question 28:
If A = [1 0; 0 1], then det(A) =
🟥 1️⃣ 1
🟩 2️⃣ 0
🟨 3️⃣ −1
🟦 4️⃣ 2
🟡 Answer: 1️⃣ 1
📘 (Exam: JEE Advanced, 2014, Paper 2)
🔵 Question 29:
If A = [0 1; −1 0], then det(A) =
🟥 1️⃣ 1
🟩 2️⃣ −1
🟨 3️⃣ 0
🟦 4️⃣ 2
🟡 Answer: 1️⃣ 1
📘 (Exam: JEE Advanced, 2013, Paper 2)
🔵 Question 30:
If det(A) = 2, then det(Aᵀ) =
🟥 1️⃣ 2
🟩 2️⃣ −2
🟨 3️⃣ 0
🟦 4️⃣ 1
🟡 Answer: 1️⃣ 2
📘 (Exam: JEE Advanced, 2022, Paper 2)
🔵 Question 31:
If A = [a 0; 0 b], then det(A) =
🟥 1️⃣ ab
🟩 2️⃣ a + b
🟨 3️⃣ a − b
🟦 4️⃣ 0
🟡 Answer: 1️⃣ ab
📘 (Exam: JEE Advanced, 2021, Paper 2)
🔵 Question 32:
If A is orthogonal, then AAᵀ =
🟥 1️⃣ I
🟩 2️⃣ 0
🟨 3️⃣ −I
🟦 4️⃣ A
🟡 Answer: 1️⃣ I
📘 (Exam: JEE Advanced, 2020, Paper 2)
🔵 Question 33:
If det(A) = 1, then det(A⁻¹) =
🟥 1️⃣ 1
🟩 2️⃣ 0
🟨 3️⃣ −1
🟦 4️⃣ 2
🟡 Answer: 1️⃣ 1
📘 (Exam: JEE Advanced, 2019, Paper 2)
🔵 Question 34:
If A is a 2 × 2 matrix such that det(A) = −3, then det(−A) =
🟥 1️⃣ 3
🟩 2️⃣ 9
🟨 3️⃣ −3
🟦 4️⃣ 6
🟡 Answer: 3️⃣ −3
💡 Hint: det(−A) = (−1)ⁿ × det(A), here n = 2
————————————————————————————————————————————————————————————————————————————
PRACTICE SETS FROM THIS LESSON
🎯 50 Expert-Created MCQs
🧪 Q1–Q20 — NEET Level (Moderate)
Q1. The order of a matrix with 5 rows and 2 columns is
🔵 (A) 2 × 5
🟢 (B) 5 × 2
🟠 (C) 5 × 5
🔴 (D) 2 × 2
Answer: (B) 5 × 2
Q2. In A = [aᵢⱼ], the entry a₂₄ is located at
🔵 (A) row 2, column 4
🟢 (B) row 4, column 2
🟠 (C) row 2, column 3
🔴 (D) row 4, column 1
Answer: (A) row 2, column 4
Q3. A matrix with only one row is called a
🔵 (A) column matrix
🟢 (B) square matrix
🟠 (C) row matrix
🔴 (D) scalar matrix
Answer: (C) row matrix
Q4. Which among the following is a square matrix?
🔵 (A) 2 × 3
🟢 (B) 3 × 2
🟠 (C) 3 × 3
🔴 (D) 1 × 3
Answer: (C) 3 × 3
Q5. If A and B are both m × n, then A + B is
🔵 (A) defined and m × n
🟢 (B) defined and n × m
🟠 (C) not defined
🔴 (D) always zero
Answer: (A) defined and m × n
Q6. For A (2 × 3) and B (3 × 4), AB is
🔵 (A) 2 × 3
🟢 (B) 3 × 4
🟠 (C) 2 × 4
🔴 (D) 4 × 3
Answer: (C) 2 × 4
Q7. The transpose Aᵀ of A = [[1, 2, 3], [4, 5, 6]] equals
🔵 (A) [[1, 2], [3, 4], [5, 6]]
🟢 (B) [[1, 4], [2, 5], [3, 6]]
🟠 (C) [[1, 3, 5], [2, 4, 6]]
🔴 (D) [[1, 4, 5], [2, 3, 6]]
Answer: (B) [[1, 4], [2, 5], [3, 6]]
Q8. For any matrix A, (Aᵀ)ᵀ equals
🔵 (A) A
🟢 (B) −A
🟠 (C) A²
🔴 (D) 0
Answer: (A) A
Q9. A is symmetric if and only if
🔵 (A) Aᵀ = −A
🟢 (B) Aᵀ = A
🟠 (C) A² = I
🔴 (D) A is diagonal
Answer: (B) Aᵀ = A
Q10. A is skew-symmetric iff
🔵 (A) Aᵀ = A
🟢 (B) Aᵀ = −A
🟠 (C) A = I
🔴 (D) A is upper triangular
Answer: (B) Aᵀ = −A
Q11. If A is m × n and B is n × p, then (AB)ᵢⱼ equals
🔵 (A) aᵢⱼ + bᵢⱼ
🟢 (B) Σₖ aᵢₖ bₖⱼ
🟠 (C) aᵢⱼ bᵢⱼ
🔴 (D) Σᵢ aᵢⱼ bᵢⱼ
Answer: (B) Σₖ aᵢₖ bₖⱼ
Q12. If A is any matrix, then A + (−A) equals
🔵 (A) A
🟢 (B) I
🟠 (C) 0
🔴 (D) −I
Answer: (C) 0
Q13. For identity Iₙ of order n, AIₙ equals
🔵 (A) A
🟢 (B) IₙA
🟠 (C) 0
🔴 (D) both (A) and (B) are A
Answer: (D) both (A) and (B) are A
Q14. If A = [[2, 0], [0, 2]], then A is
🔵 (A) identity
🟢 (B) scalar
🟠 (C) zero
🔴 (D) skew-symmetric
Answer: (B) scalar
Q15. The sum of a matrix and its transpose, A + Aᵀ, is always
🔵 (A) symmetric
🟢 (B) skew-symmetric
🟠 (C) diagonal
🔴 (D) scalar
Answer: (A) symmetric
Q16. The difference A − Aᵀ is always
🔵 (A) symmetric
🟢 (B) skew-symmetric
🟠 (C) diagonal
🔴 (D) idempotent
Answer: (B) skew-symmetric
Q17. A is invertible (A⁻¹ exists) only if
🔵 (A) A is square and |A| ≠ 0
🟢 (B) A is rectangular
🟠 (C) A is symmetric
🔴 (D) A is zero
Answer: (A) A is square and |A| ≠ 0
Q18. If A is 3 × 2 and B is 2 × 3, then AB is
🔵 (A) 3 × 3
🟢 (B) 2 × 2
🟠 (C) 2 × 3
🔴 (D) 3 × 2
Answer: (A) 3 × 3
Q19. A zero (null) matrix has
🔵 (A) ones on diagonal only
🟢 (B) all entries zero
🟠 (C) equal diagonal entries
🔴 (D) ones everywhere
Answer: (B) all entries zero
Q20. For A = [[1, 2], [2, 1]], A is
🔵 (A) symmetric
🟢 (B) skew-symmetric
🟠 (C) diagonal
🔴 (D) upper triangular only
Answer: (A) symmetric
⚡ Q21–Q40 — JEE Main Level (Enhanced)
Q21. If A = [[a, b], [c, d]], then adj(A) equals
🔵 (A) [[a, b], [c, d]]
🟢 (B) [[d, −b], [−c, a]]
🟠 (C) [[−a, d], [−c, b]]
🔴 (D) [[b, a], [d, c]]
Answer: (B) [[d, −b], [−c, a]]
Q22. Let A = [[2, 3], [1, 4]]. Then A⁻¹ is
🔵 (A) (1/5)[[4, −3], [−1, 2]]
🟢 (B) (1/5)[[4, 3], [1, 2]]
🟠 (C) (1/5)[[2, −1], [−3, 4]]
🔴 (D) [[4, −3], [−1, 2]]
Answer: (A) (1/5)[[4, −3], [−1, 2]]
Q23. If A = [[0, 1], [−1, 0]], then A² equals
🔵 (A) I
🟢 (B) −I
🟠 (C) 0
🔴 (D) A
Answer: (B) −I
Q24. For A (m × n), B (n × p), and C (p × q), (AB)C equals A(BC) whenever the products are defined. This property is
🔵 (A) commutativity
🟢 (B) associativity
🟠 (C) distributivity
🔴 (D) idempotence
Answer: (B) associativity
Q25. If A = [[1, 2], [3, 4]], then (Aᵀ)⁻¹ equals
🔵 (A) (A⁻¹)ᵀ
🟢 (B) A⁻¹
🟠 (C) Aᵀ
🔴 (D) I
Answer: (A) (A⁻¹)ᵀ
Q26. If A is m × n and B is n × m with m ≠ n, then AB and BA are
🔵 (A) both square (orders m and n respectively)
🟢 (B) both same order
🟠 (C) both non-square
🔴 (D) both undefined
Answer: (A) both square (orders m and n respectively)
Q27. For diagonal D = diag(d₁, d₂), Dᵏ equals
🔵 (A) diag(kd₁, kd₂)
🟢 (B) diag(d₁ᵏ, d₂ᵏ)
🟠 (C) kD
🔴 (D) D
Answer: (B) diag(d₁ᵏ, d₂ᵏ)
Q28. If A is symmetric, then AᵀA is
🔵 (A) symmetric
🟢 (B) skew-symmetric
🟠 (C) diagonal
🔴 (D) nilpotent
Answer: (A) symmetric
Q29. For A = [[1, 1], [0, 1]], (A − I)² equals
🔵 (A) A − I
🟢 (B) 0
🟠 (C) I
🔴 (D) A
Answer: (B) 0
Q30. For A = [[a, 0], [0, d]], A⁻¹ (if it exists) is
🔵 (A) [[1/a, 0], [0, 1/d]]
🟢 (B) [[a, 0], [0, d]]
🟠 (C) [[d, 0], [0, a]]
🔴 (D) [[0, a], [d, 0]]
Answer: (A) [[1/a, 0], [0, 1/d]]
Q31. If A is invertible, then (AB)⁻¹ equals
🔵 (A) A⁻¹B⁻¹
🟢 (B) B⁻¹A⁻¹
🟠 (C) AB
🔴 (D) B⁻¹A
Answer: (B) B⁻¹A⁻¹
Q32. If A is 2 × 2 with |A| = 3, then |2A| equals
🔵 (A) 6
🟢 (B) 12
🟠 (C) −12
🔴 (D) 4·|A| = 12
Answer: (D) 4·|A| = 12
Q33. Let A be n × n and Iₙ the identity. Then A + Aᵀ is invertible only if
🔵 (A) it is square and non-singular
🟢 (B) its determinant is non-zero
🟠 (C) both (A) and (B) (same statement)
🔴 (D) never
Answer: (C) both (A) and (B) (same statement)
Q34. If A is skew-symmetric, then all diagonal entries are
🔵 (A) arbitrary
🟢 (B) zero
🟠 (C) one
🔴 (D) equal
Answer: (B) zero
Q35. For A = [[2, 1], [1, 2]], compute (AᵀA)₁₂.
🔵 (A) 2
🟢 (B) 3
🟠 (C) 4
🔴 (D) 5
Answer: (C) 4
Q36. If A is m × n and the k-th column of B is eᵏ (unit vector), then the k-th column of AB equals
🔵 (A) k-th row of A
🟢 (B) k-th column of A
🟠 (C) zero
🔴 (D) sum of all columns of A
Answer: (B) k-th column of A
Q37. If A is invertible, then the unique X satisfying AX = I is
🔵 (A) A
🟢 (B) Aᵀ
🟠 (C) A⁻¹
🔴 (D) I
Answer: (C) A⁻¹
Q38. If A is upper triangular, then Aᵀ is
🔵 (A) lower triangular
🟢 (B) upper triangular
🟠 (C) diagonal
🔴 (D) symmetric
Answer: (A) lower triangular
Q39. For any matrices of compatible order, A(B + C) equals
🔵 (A) AB + AC
🟢 (B) AB − AC
🟠 (C) BA + CA
🔴 (D) ABC
Answer: (A) AB + AC
Q40. If A is orthogonal (AᵀA = I), then A⁻¹ equals
🔵 (A) A
🟢 (B) Aᵀ
🟠 (C) −A
🔴 (D) I
Answer: (B) Aᵀ
🧠 Q41–Q50 — JEE Advanced Level (Highest)
Q41. Let A = [[2, 1], [1, 2]]. Then A⁻¹ equals
🔵 (A) (1/3)[[2, −1], [−1, 2]]
🟢 (B) (1/3)[[1, −2], [−2, 1]]
🟠 (C) [[2, −1], [−1, 2]]
🔴 (D) (1/2)[[2, −1], [−1, 2]]
Answer: (A) (1/3)[[2, −1], [−1, 2]]
Q42. If A = [[a, b], [c, d]] with ad − bc ≠ 0, then (Aᵀ)⁻¹ equals
🔵 (A) (A⁻¹)ᵀ
🟢 (B) A
🟠 (C) Aᵀ
🔴 (D) adj(A)
Answer: (A) (A⁻¹)ᵀ
Q43. Suppose A is invertible and symmetric. Then A⁻¹ is
🔵 (A) skew-symmetric
🟢 (B) symmetric
🟠 (C) diagonal
🔴 (D) nilpotent
Answer: (B) symmetric
Q44. If A is skew-symmetric and invertible (even order), then A⁻¹ is
🔵 (A) symmetric
🟢 (B) skew-symmetric
🟠 (C) diagonal
🔴 (D) upper triangular
Answer: (B) skew-symmetric
Q45. Let A = [[2, −1], [1, 0]]. Compute A² − 2A − I.
🔵 (A) 0
🟢 (B) I
🟠 (C) −I
🔴 (D) A
Answer: (A) 0
Q46. For A = [[1, 2], [3, 4]] and B = [[0, 1], [−1, 0]], evaluate AB − BA.
🔵 (A) 0
🟢 (B) [[−2, 2], [−2, 2]]
🟠 (C) [[2, 2], [−2, −2]]
🔴 (D) [[0, 2], [−2, 0]]
Answer: (D) [[0, 2], [−2, 0]]
Q47. Let A be n × n. Show S = A + Aᵀ is positive definite only if xᵀSx > 0 for all non-zero x (over ℝ). For A = [[2, 1], [0, 2]], S equals
🔵 (A) [[2, 1], [0, 2]]
🟢 (B) [[4, 1], [1, 4]]
🟠 (C) [[2, 0], [1, 2]]
🔴 (D) [[4, 0], [0, 4]]
Answer: (B) [[4, 1], [1, 4]]
Q48. If A = [[a, b], [b, a]] with a ≠ ±b, then A⁻¹ exists and equals
🔵 (A) (1/(a² − b²)) [[a, −b], [−b, a]]
🟢 (B) (1/(a² + b²)) [[a, b], [b, a]]
🟠 (C) [[a, b], [b, a]]
🔴 (D) (1/(a − b)) [[1, 0], [0, 1]]
Answer: (A) (1/(a² − b²)) [[a, −b], [−b, a]]
Q49. Let A be 3 × 3 with columns c₁, c₂, c₃. If B = A·diag(1, 0, 1), then columns of B are
🔵 (A) c₁, 0, c₃
🟢 (B) 0, c₂, 0
🟠 (C) c₁ + c₂, c₂, c₃
🔴 (D) c₁, c₂, 0
Answer: (A) c₁, 0, c₃
Q50. If A is orthogonal and symmetric, then A equals
🔵 (A) I only
🟢 (B) −I only
🟠 (C) a matrix with A² = I and A = Aᵀ ⇒ eigenvalues ±1
🔴 (D) 0
Answer: (C) a matrix with A² = I and A = Aᵀ ⇒ eigenvalues ±1
————————————————————————————————————————————————————————————————————————————
MIND MAPS



————————————————————————————————————————————————————————————————————————————